HOME   LIST
‹–   –›

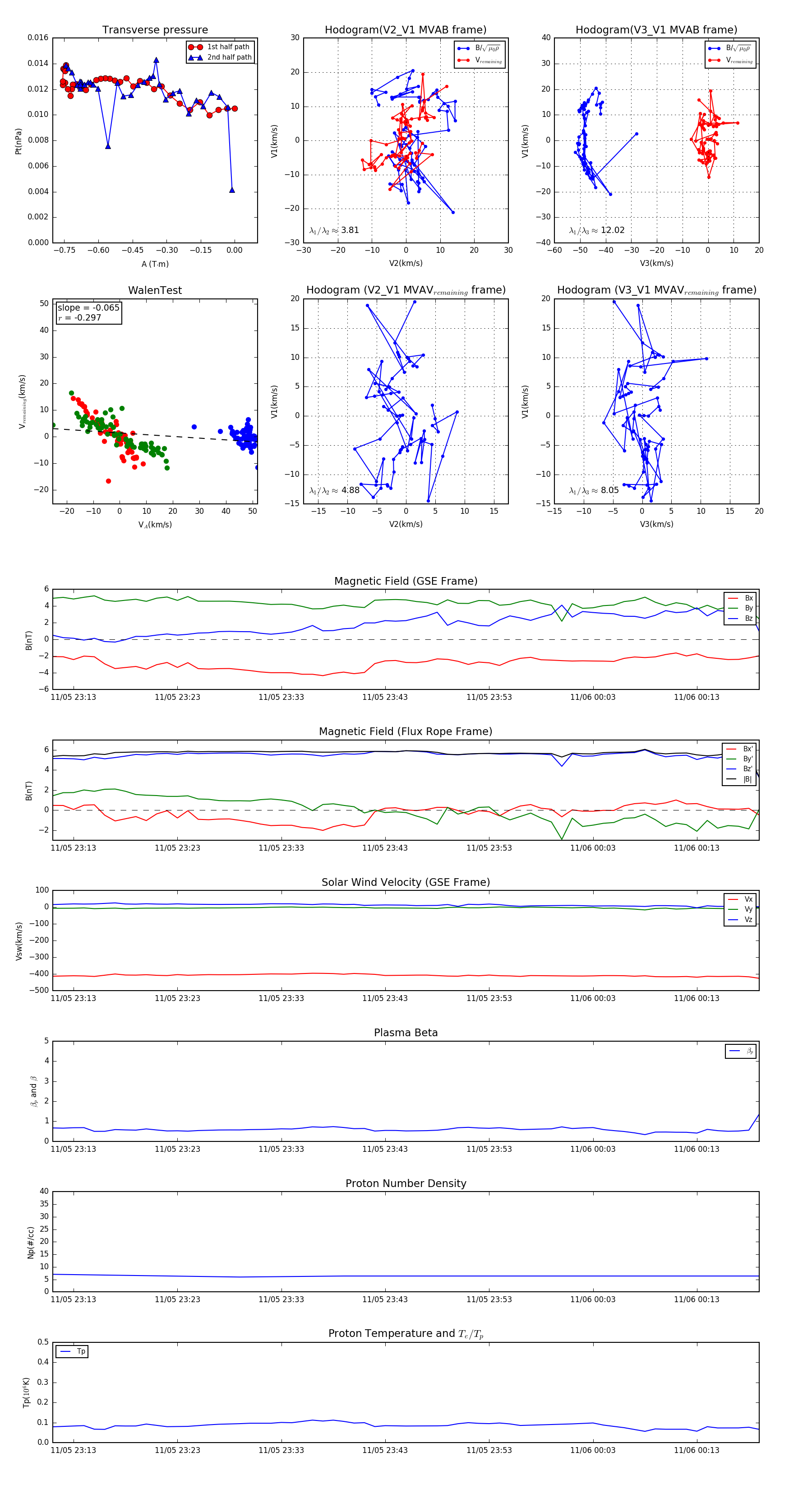
Flux Rope in 1998

Flux Rope Event 1998-11-05 23:11 ~ 1998-11-06 00:19 (69 minutes)


plot