HOME   LIST
‹–   –›

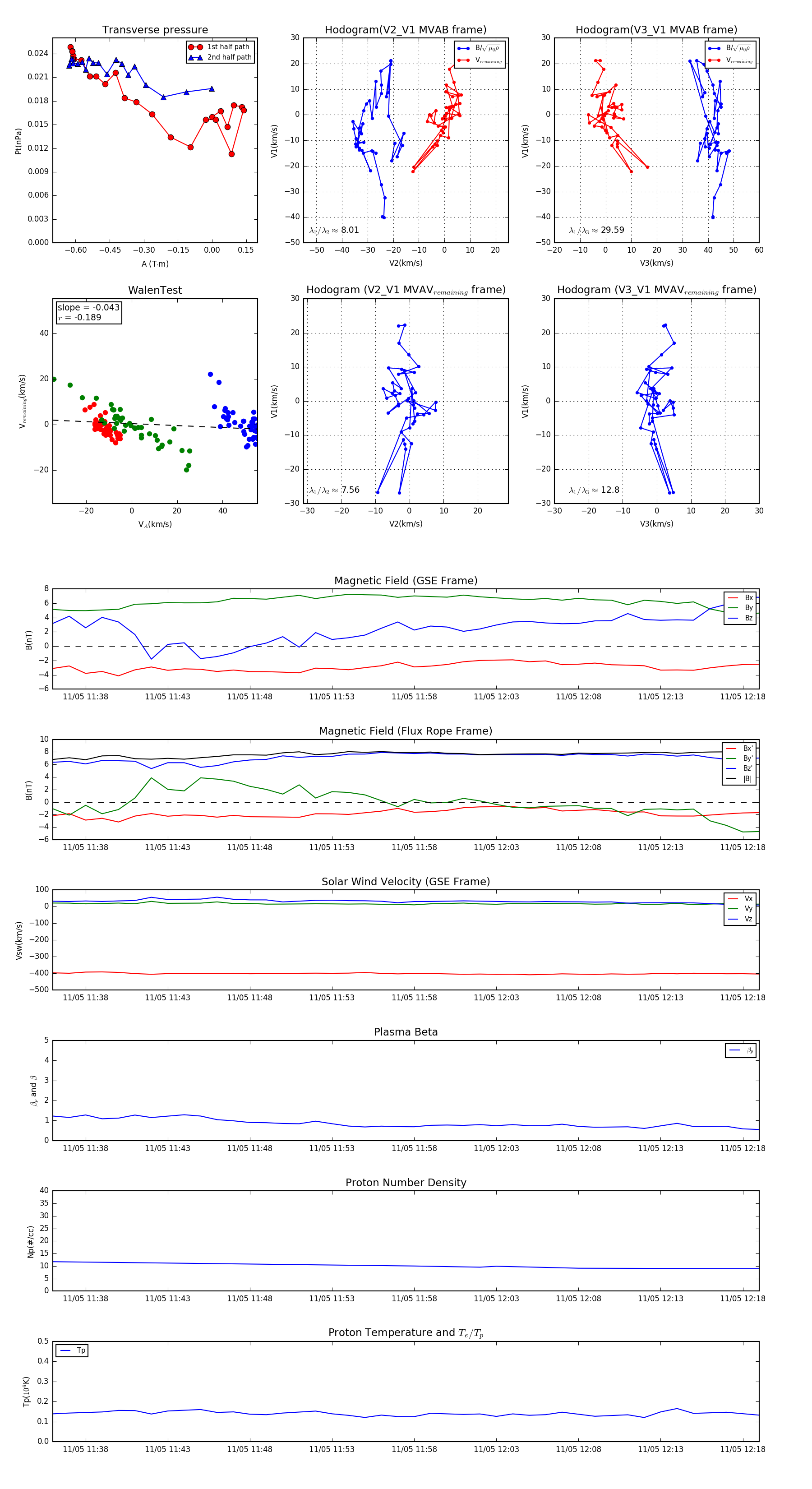
Flux Rope in 1998

Flux Rope Event 1998-11-05 11:36 ~ 1998-11-05 12:19 (44 minutes)


plot