HOME   LIST
‹–   –›

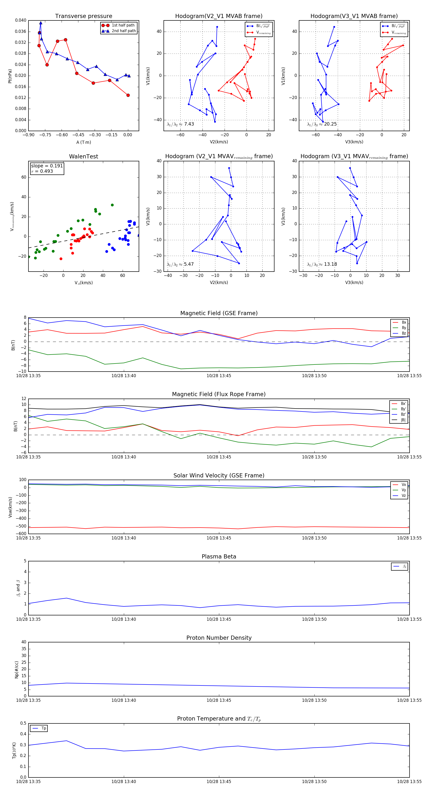
Flux Rope in 1998

Flux Rope Event 1998-10-28 13:35 ~ 1998-10-28 13:55 (21 minutes)


plot