HOME   LIST
‹–   –›

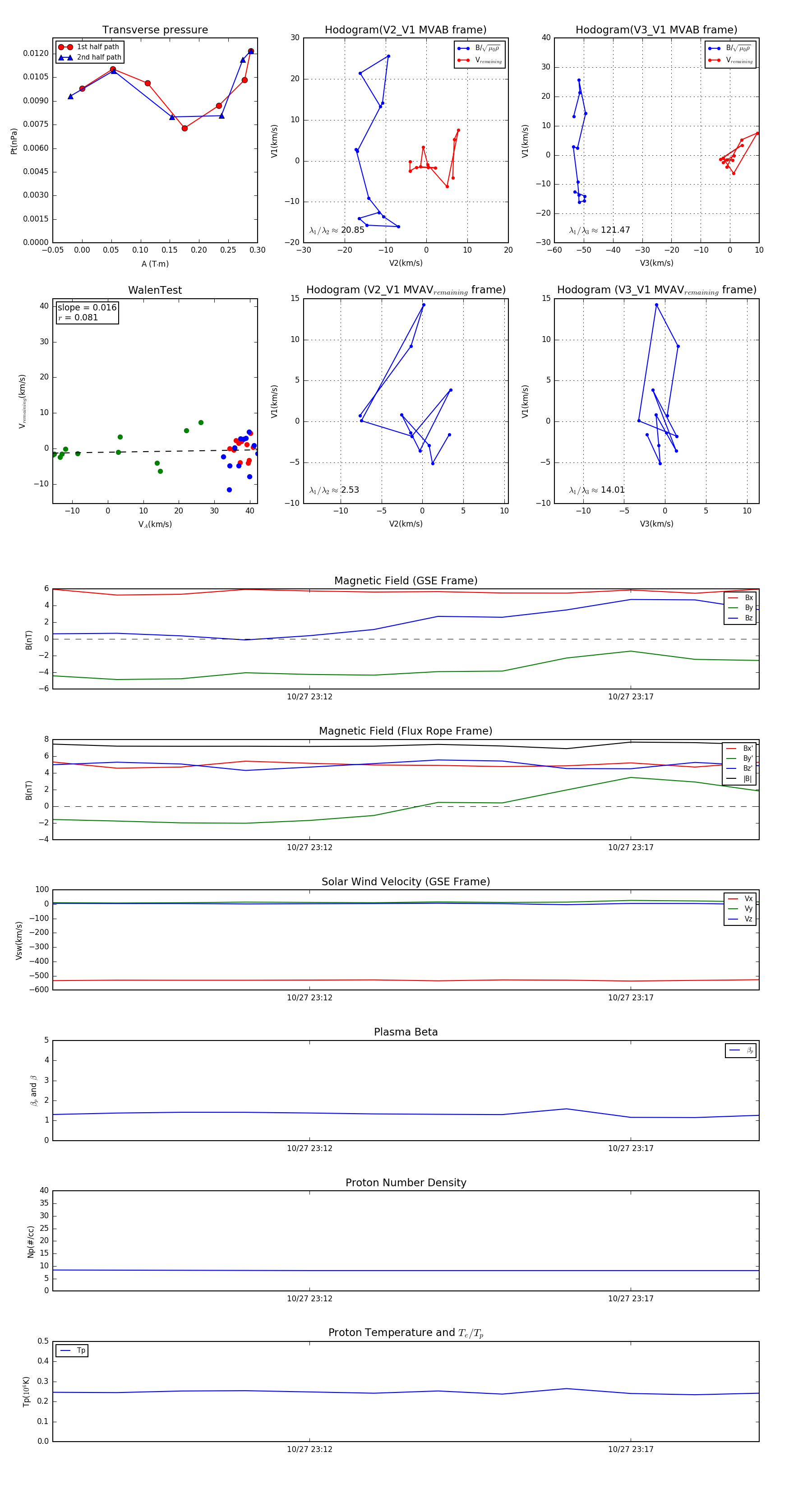
Flux Rope in 1998

Flux Rope Event 1998-10-27 23:08 ~ 1998-10-27 23:19 (12 minutes)


plot