HOME   LIST
‹–   –›

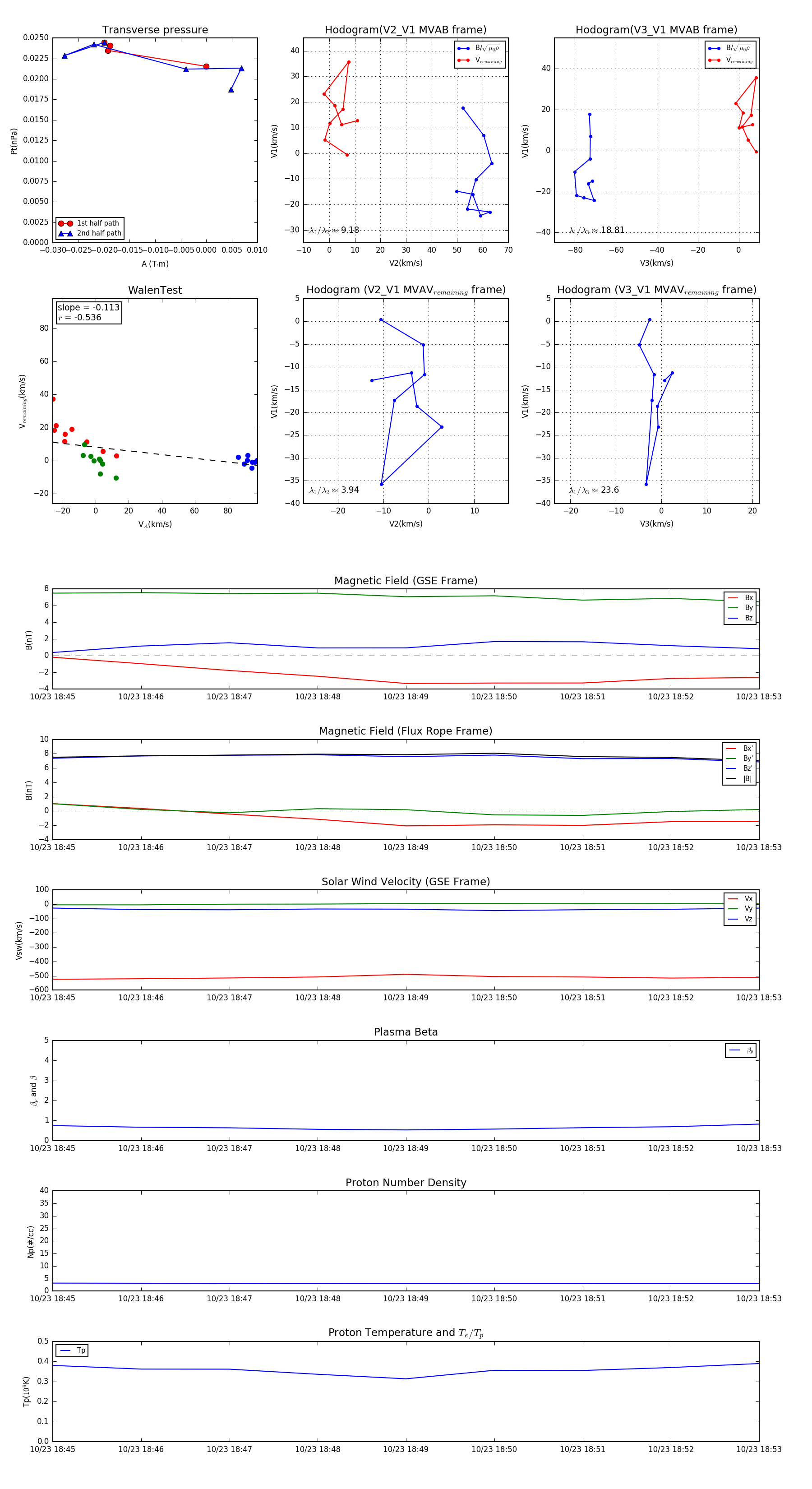
Flux Rope in 1998

Flux Rope Event 1998-10-23 18:45 ~ 1998-10-23 18:53 (9 minutes)


plot