HOME   LIST
‹–   –›

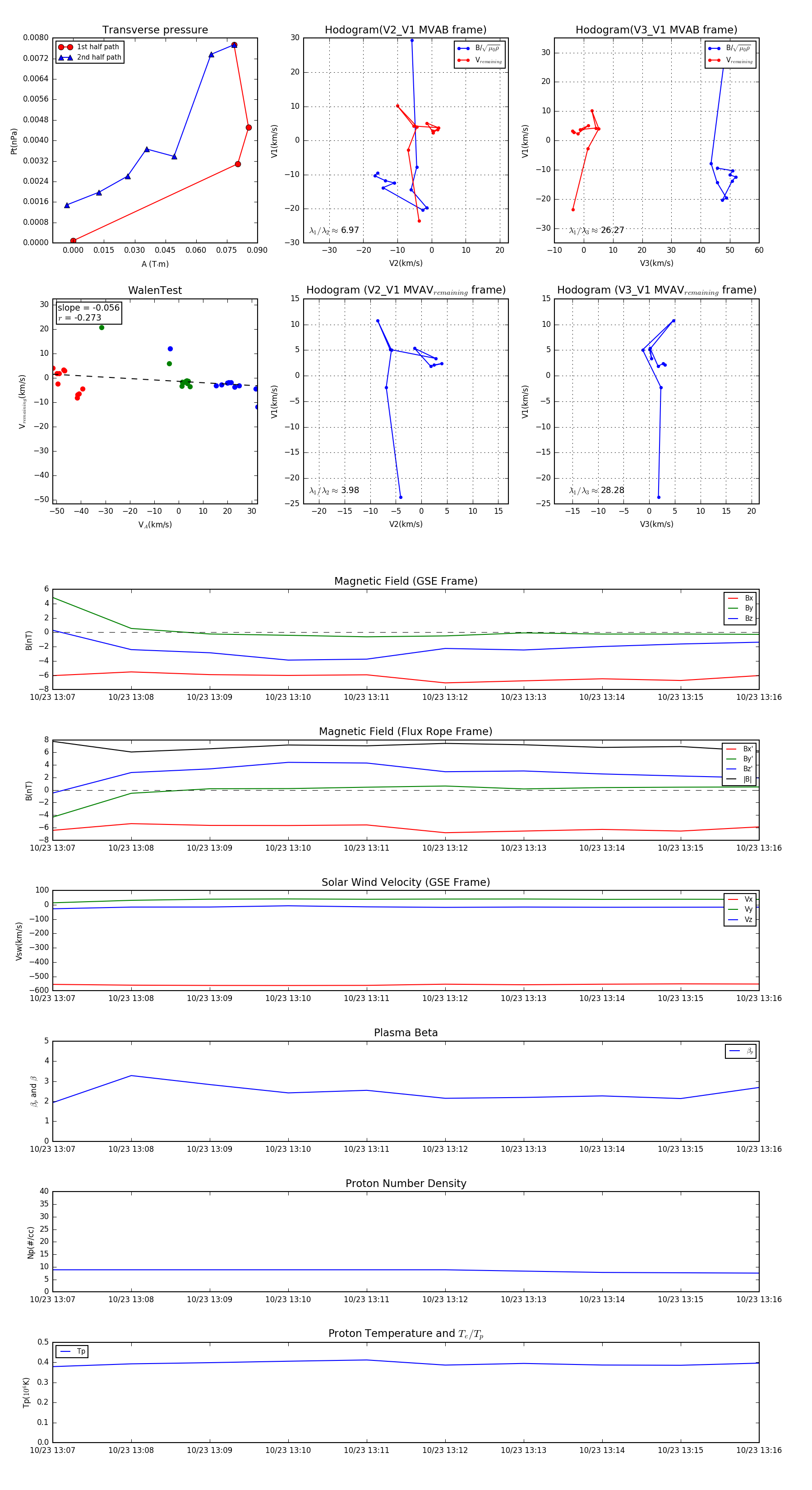
Flux Rope in 1998

Flux Rope Event 1998-10-23 13:07 ~ 1998-10-23 13:16 (10 minutes)


plot