HOME   LIST
‹–   –›

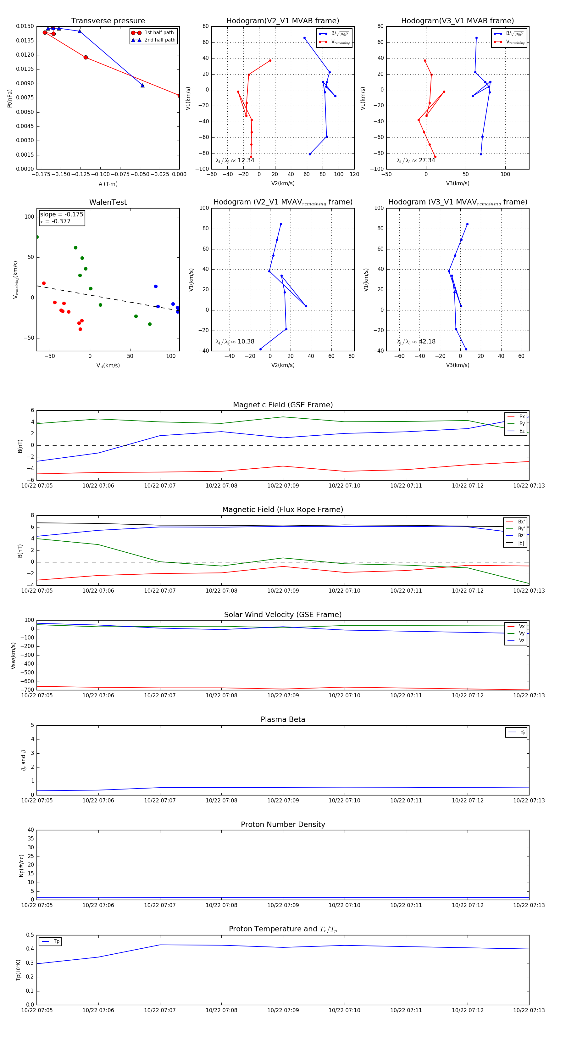
Flux Rope in 1998

Flux Rope Event 1998-10-22 07:05 ~ 1998-10-22 07:13 (9 minutes)


plot