HOME   LIST
‹–   –›

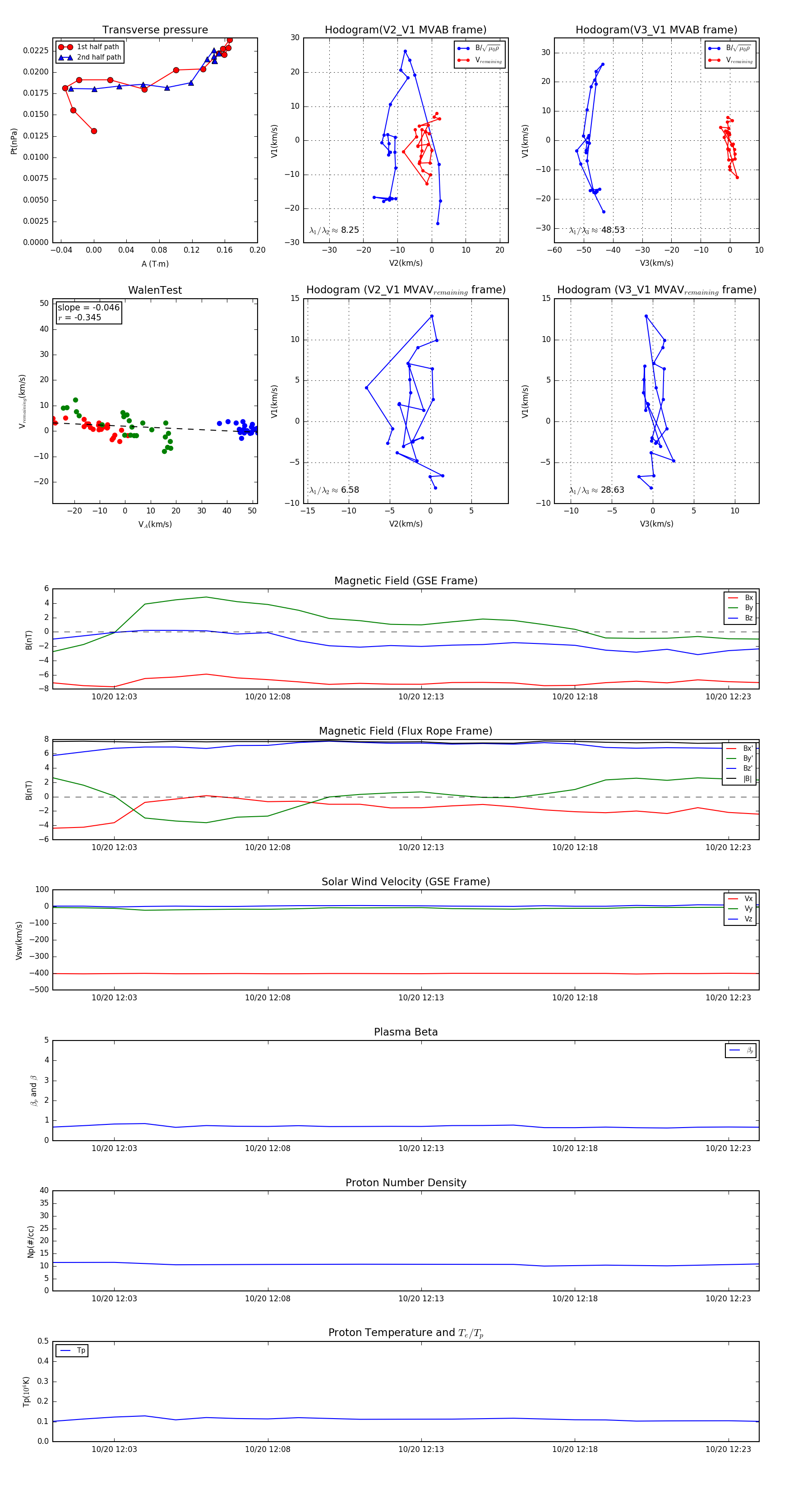
Flux Rope in 1998

Flux Rope Event 1998-10-20 12:01 ~ 1998-10-20 12:24 (24 minutes)


plot