HOME   LIST
‹–   –›

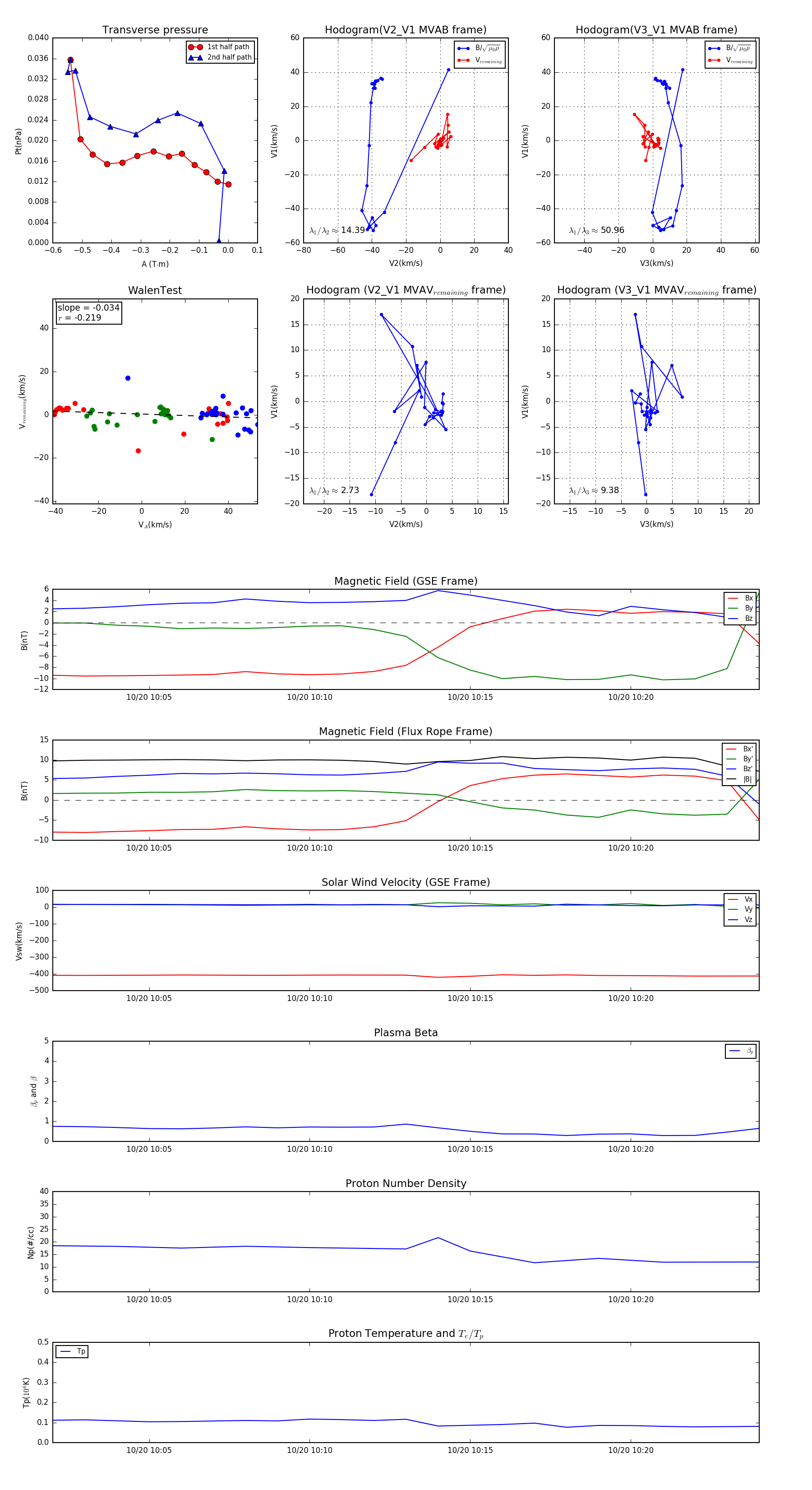
Flux Rope in 1998

Flux Rope Event 1998-10-20 10:02 ~ 1998-10-20 10:24 (23 minutes)


plot