HOME   LIST
‹–   –›

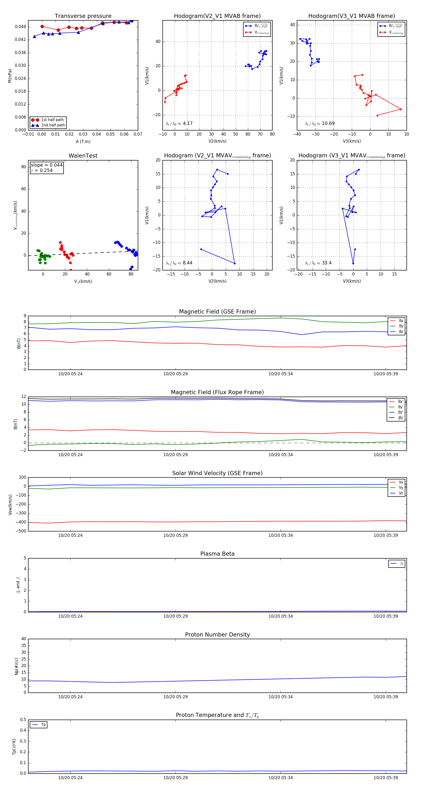
Flux Rope in 1998

Flux Rope Event 1998-10-20 05:22 ~ 1998-10-20 05:40 (19 minutes)


plot