HOME   LIST
‹–   –›

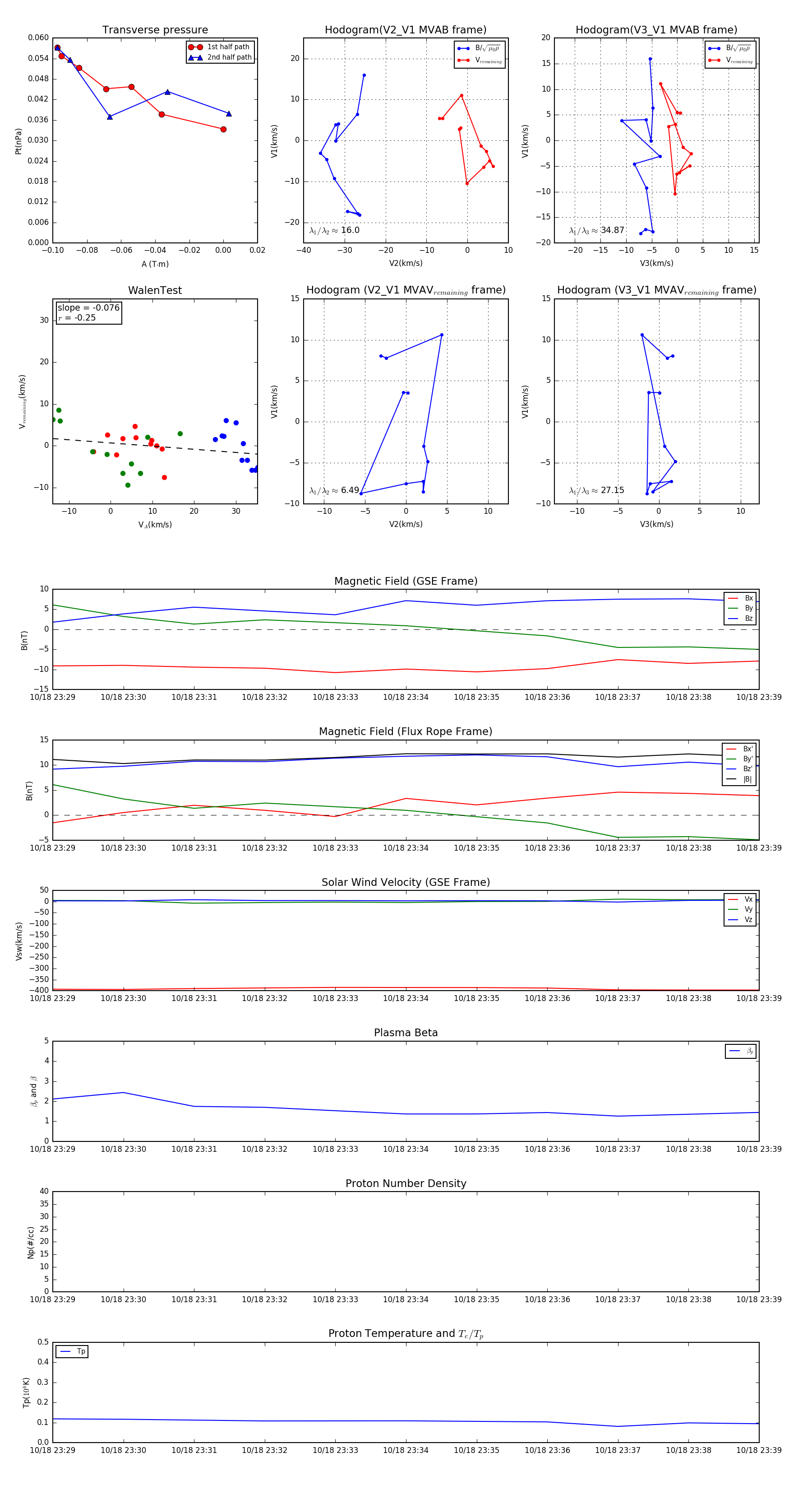
Flux Rope in 1998

Flux Rope Event 1998-10-18 23:29 ~ 1998-10-18 23:39 (11 minutes)


plot