HOME   LIST
‹–   –›

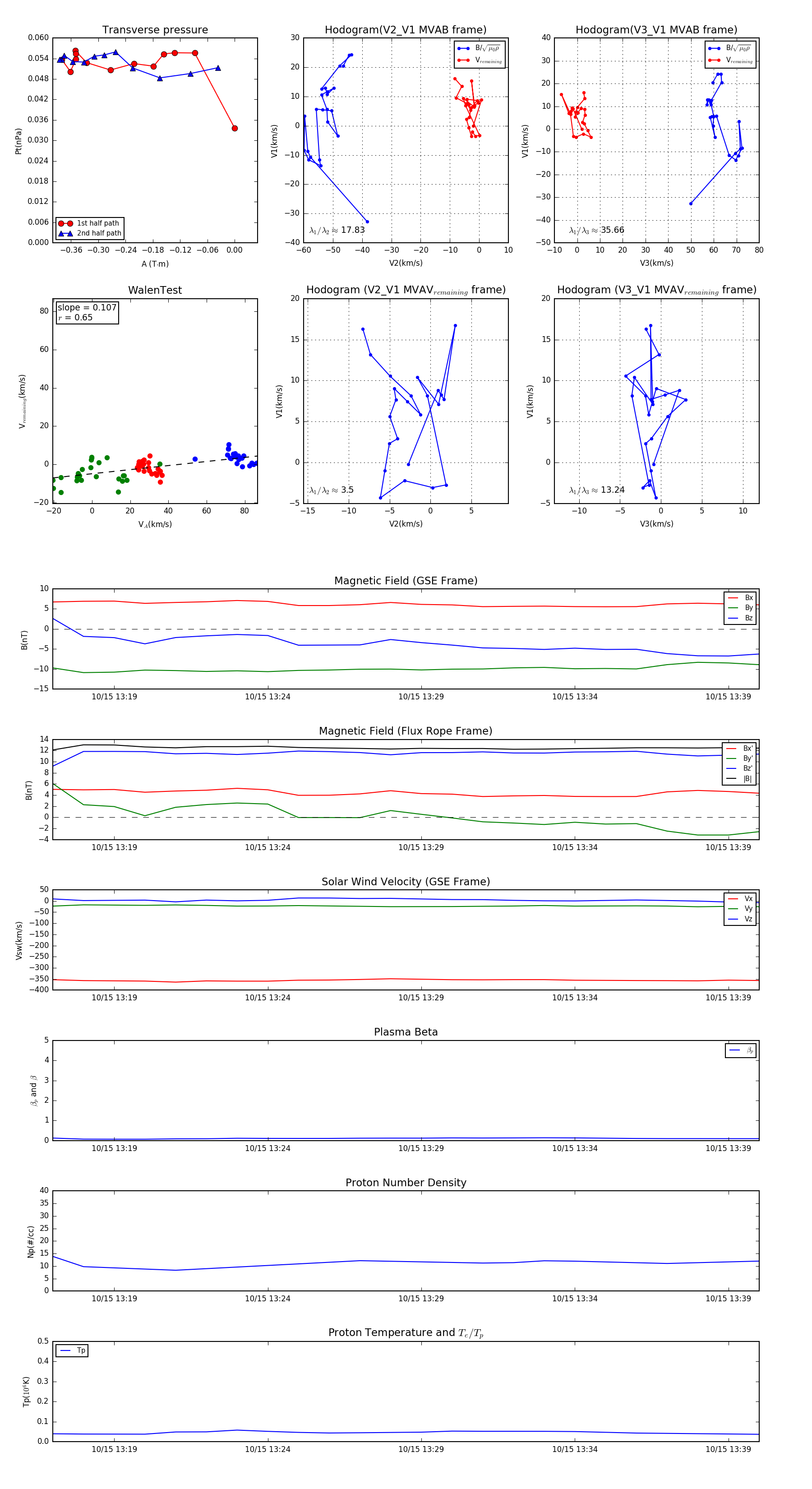
Flux Rope in 1998

Flux Rope Event 1998-10-15 13:17 ~ 1998-10-15 13:40 (24 minutes)


plot