HOME   LIST
‹–   –›

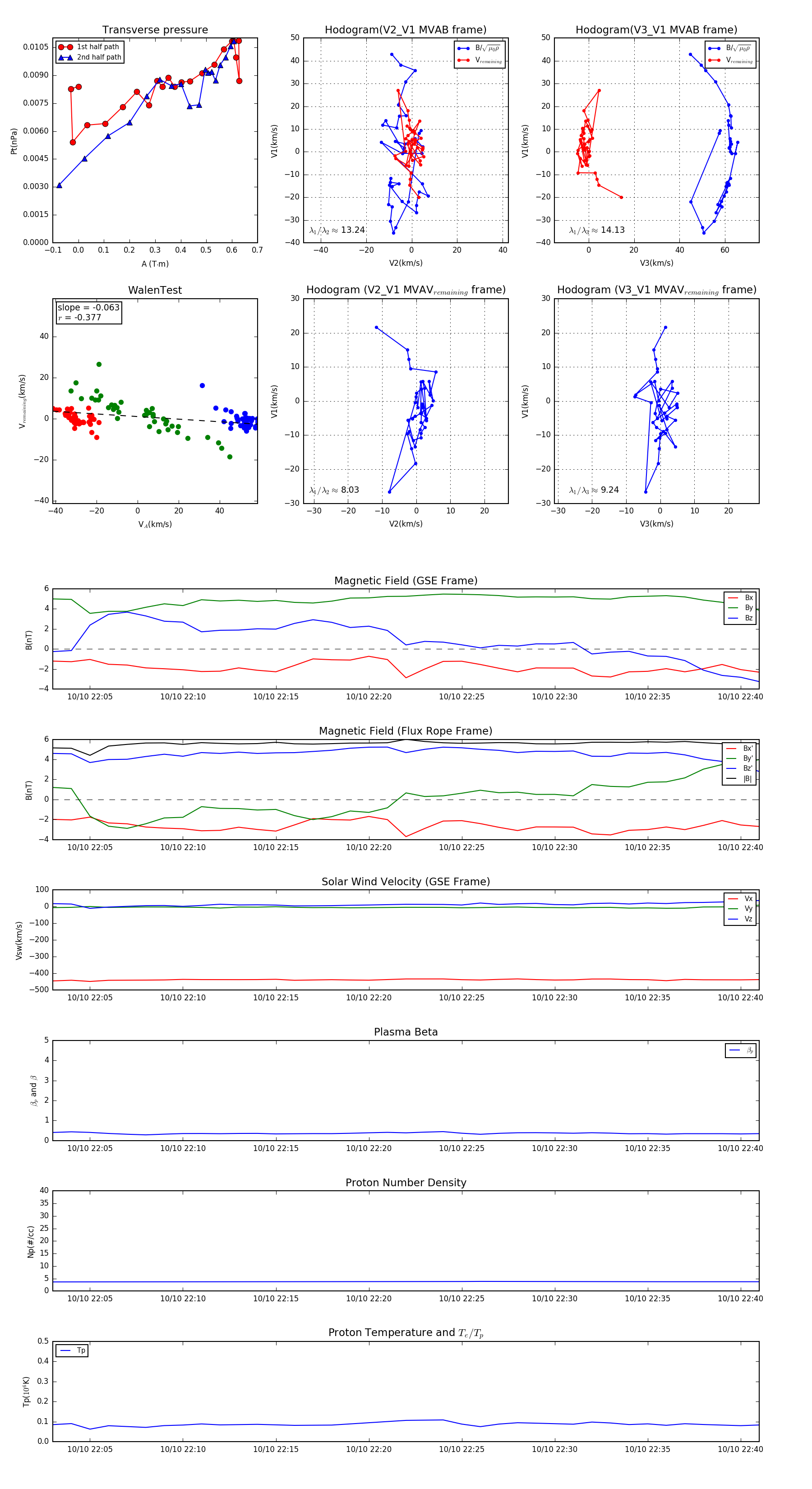
Flux Rope in 1998

Flux Rope Event 1998-10-10 22:03 ~ 1998-10-10 22:41 (39 minutes)


plot