HOME   LIST
‹–   –›

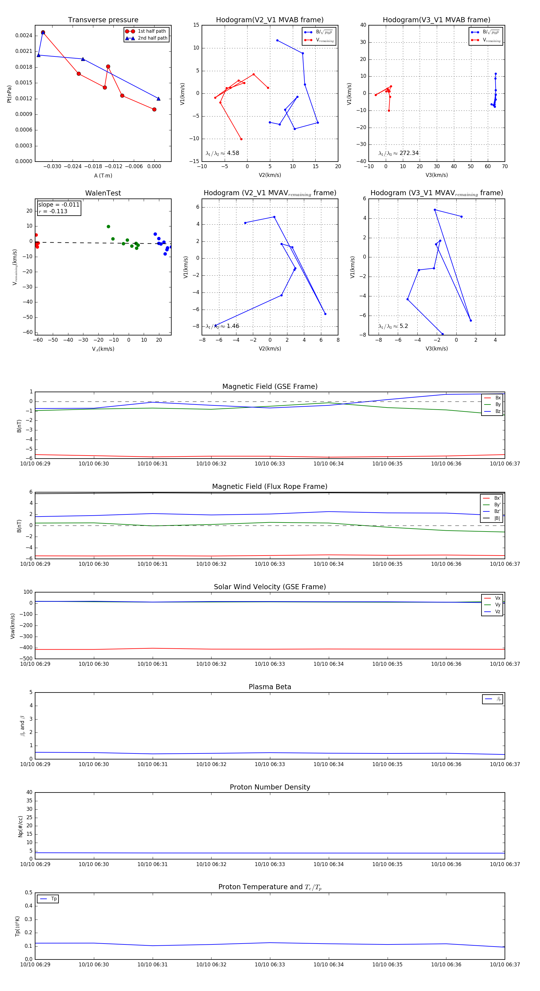
Flux Rope in 1998

Flux Rope Event 1998-10-10 06:29 ~ 1998-10-10 06:37 (9 minutes)


plot