HOME   LIST
‹–   –›

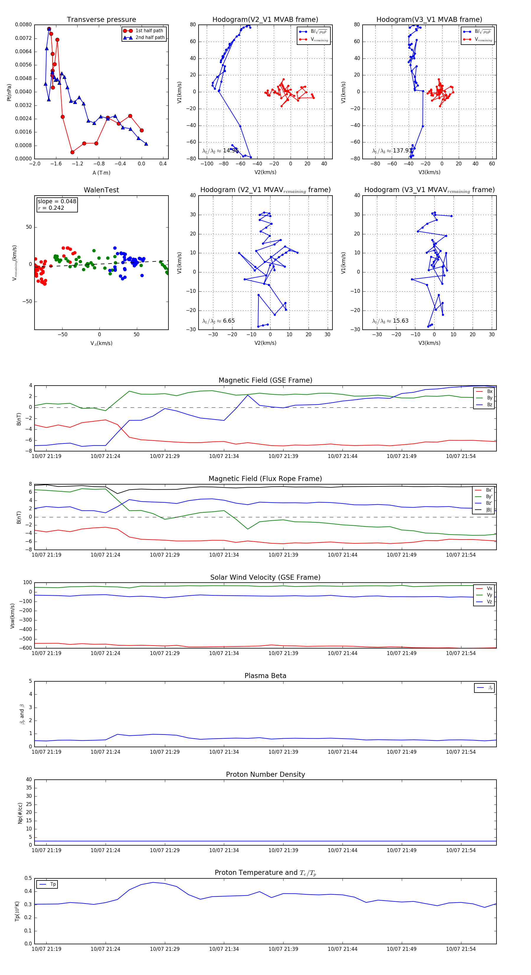
Flux Rope in 1998

Flux Rope Event 1998-10-07 21:18 ~ 1998-10-07 21:57 (40 minutes)


plot