HOME   LIST
‹–   –›

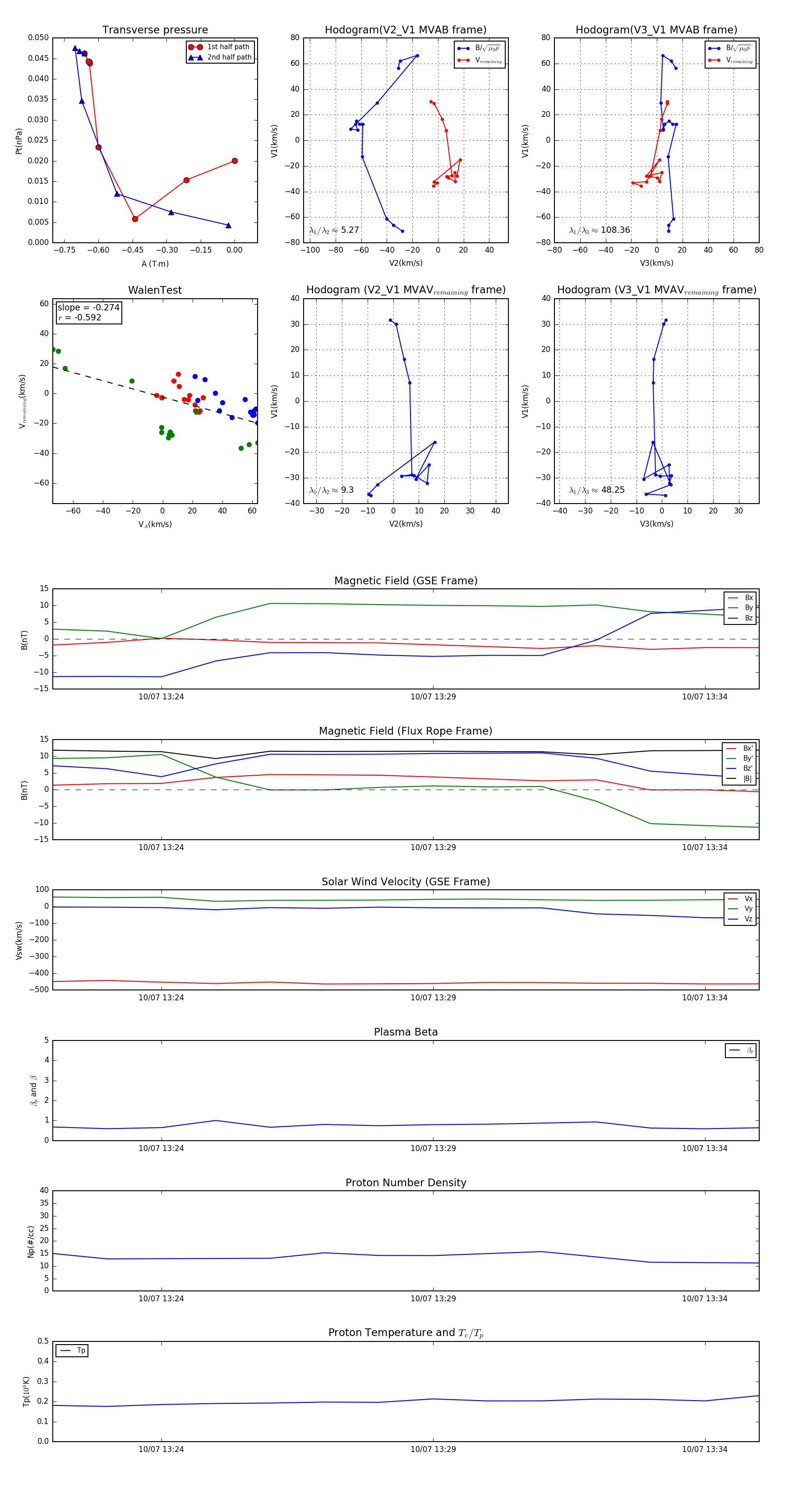
Flux Rope in 1998

Flux Rope Event 1998-10-07 13:22 ~ 1998-10-07 13:35 (14 minutes)


plot