HOME   LIST
‹–   –›

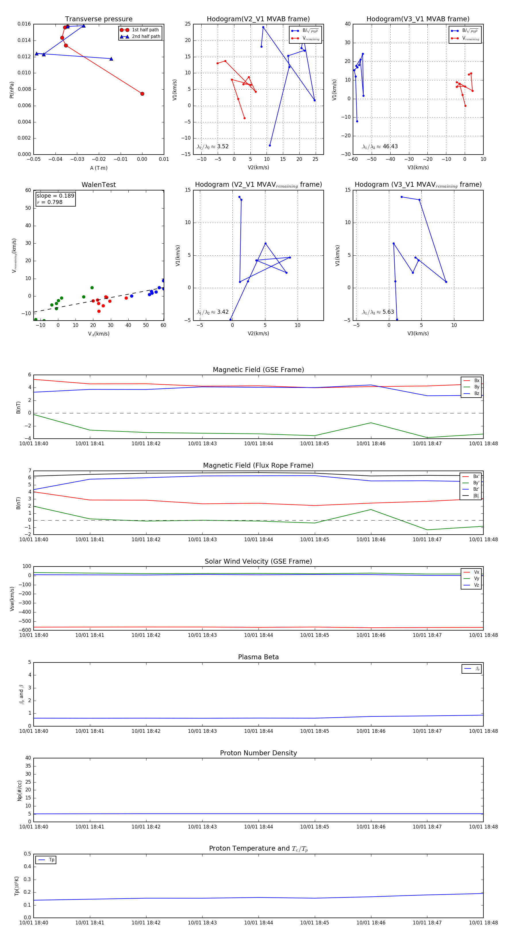
Flux Rope in 1998

Flux Rope Event 1998-10-01 18:40 ~ 1998-10-01 18:48 (9 minutes)


plot