HOME   LIST
‹–   –›

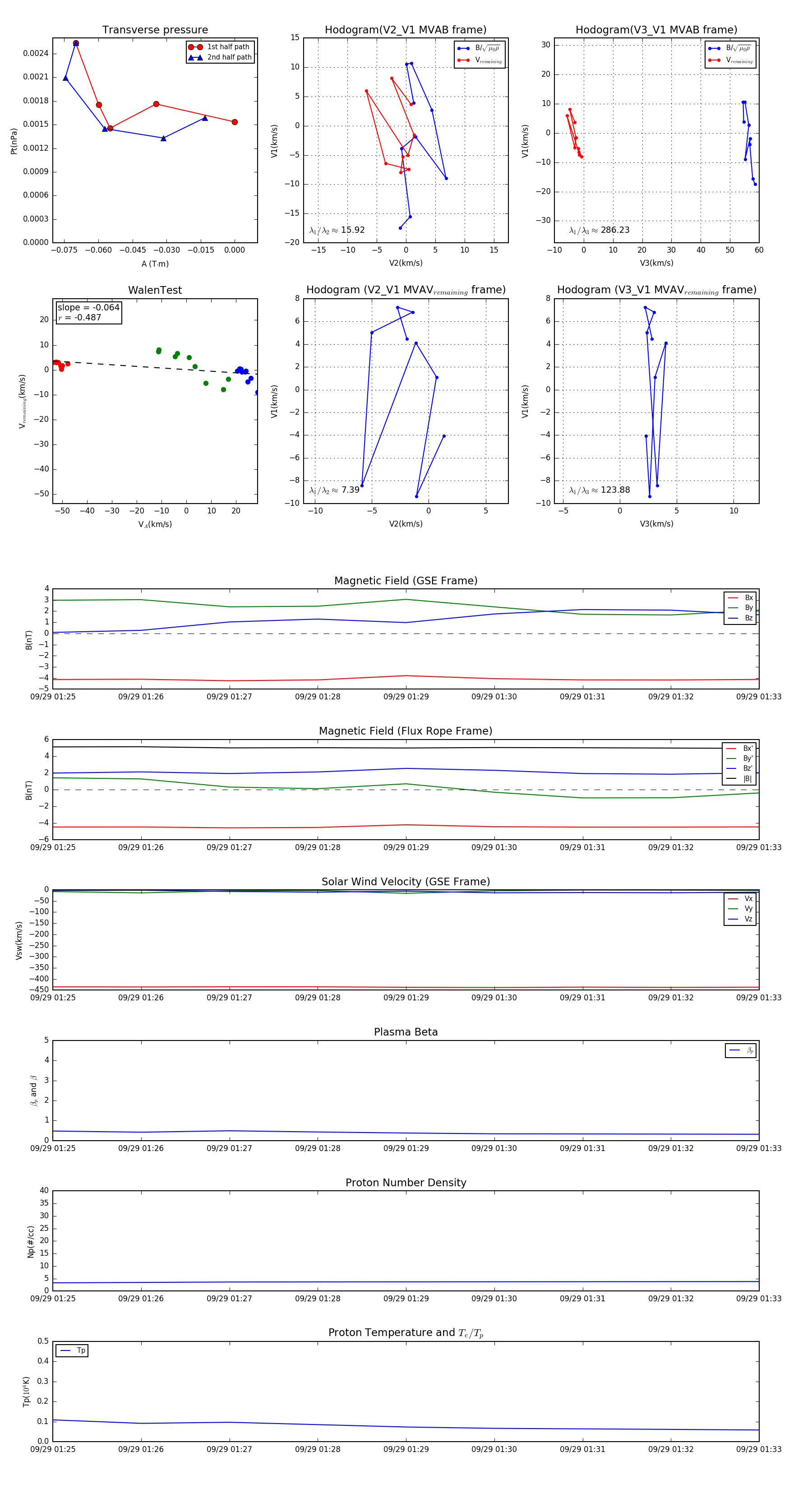
Flux Rope in 1998

Flux Rope Event 1998-09-29 01:25 ~ 1998-09-29 01:33 (9 minutes)


plot