HOME   LIST
‹–   –›

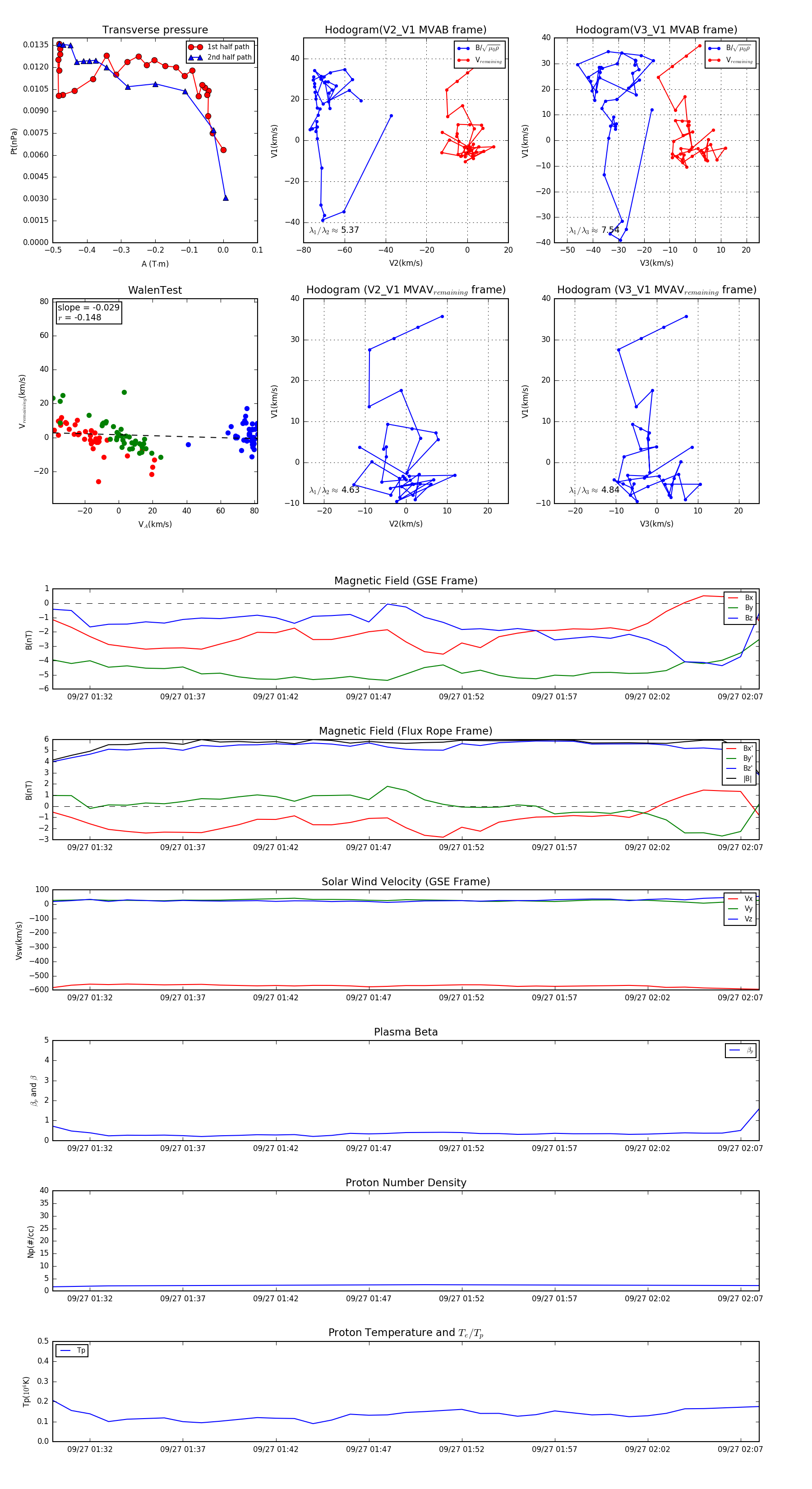
Flux Rope in 1998

Flux Rope Event 1998-09-27 01:30 ~ 1998-09-27 02:08 (39 minutes)


plot