HOME   LIST
‹–   –›

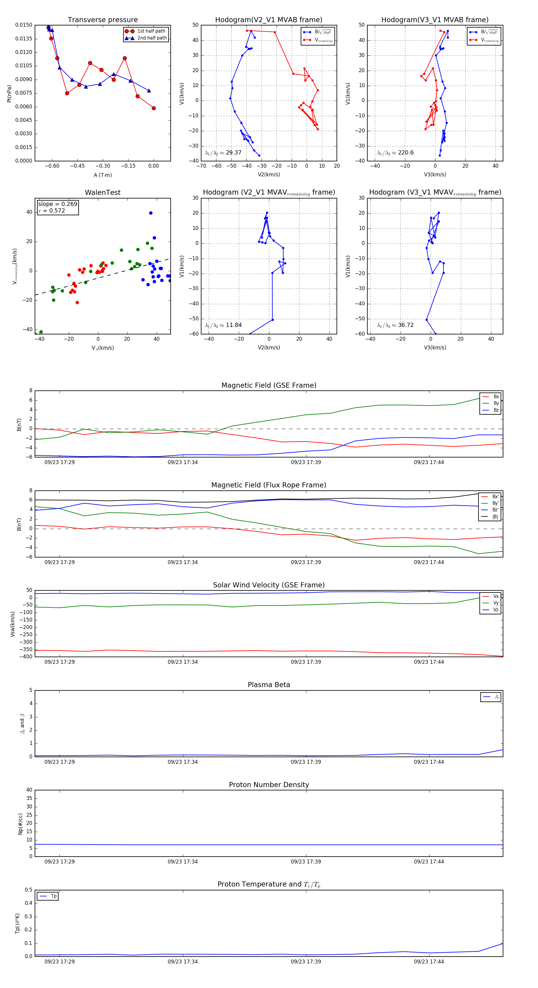
Flux Rope in 1998

Flux Rope Event 1998-09-23 17:28 ~ 1998-09-23 17:47 (20 minutes)


plot