HOME   LIST
‹–   –›

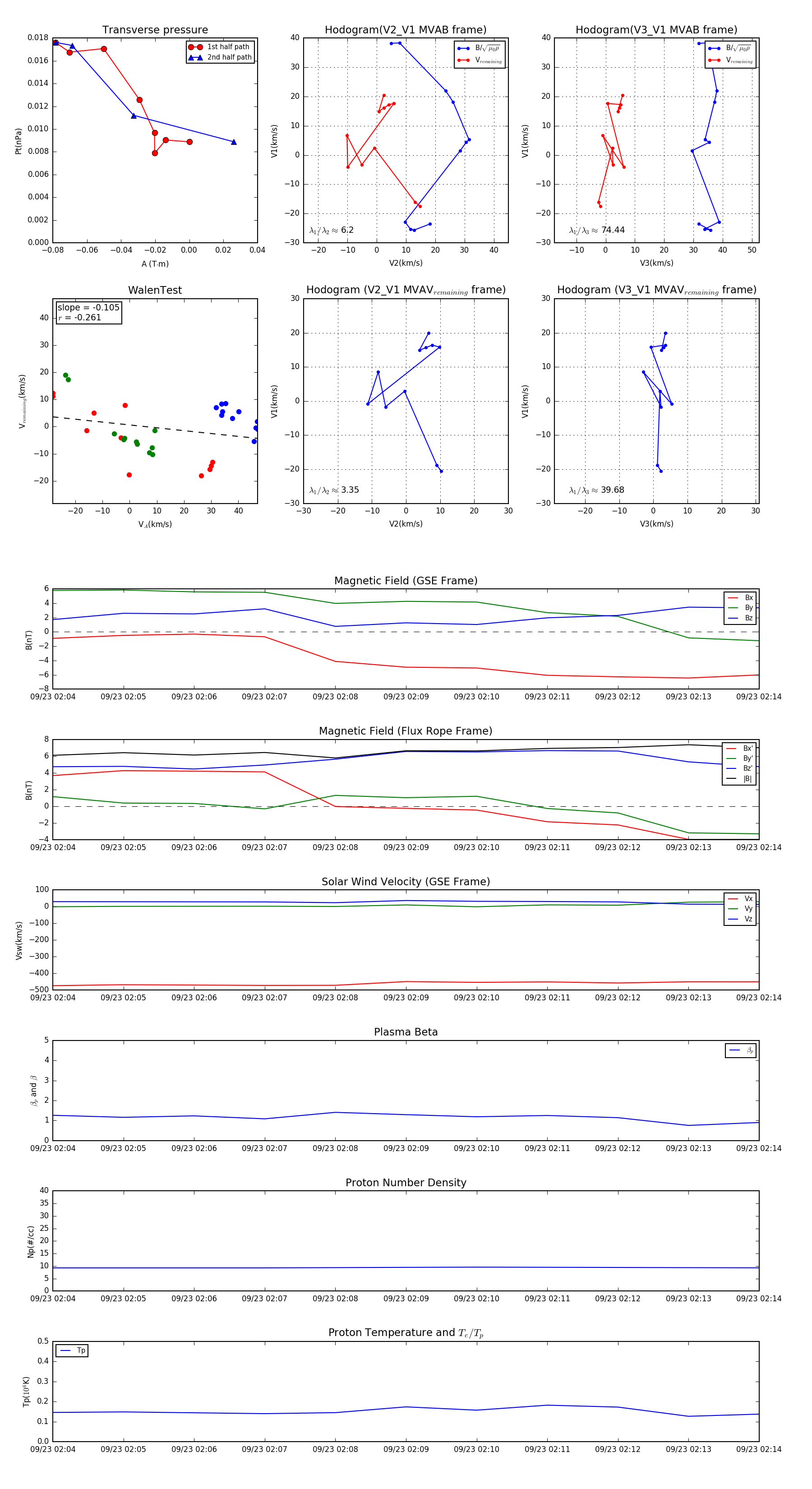
Flux Rope in 1998

Flux Rope Event 1998-09-23 02:04 ~ 1998-09-23 02:14 (11 minutes)


plot