HOME   LIST
‹–   –›

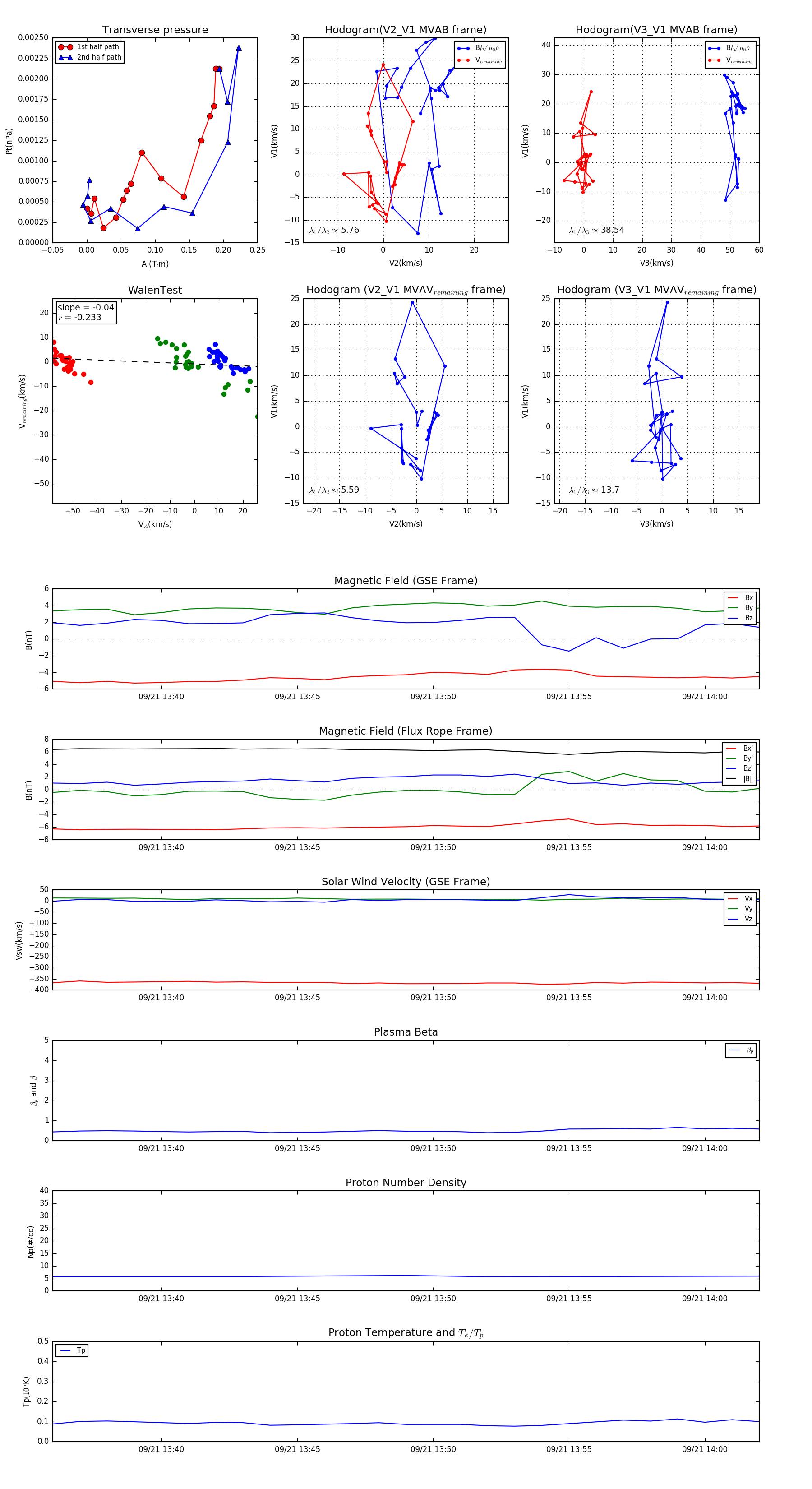
Flux Rope in 1998

Flux Rope Event 1998-09-21 13:36 ~ 1998-09-21 14:02 (27 minutes)


plot