HOME   LIST
‹–   –›

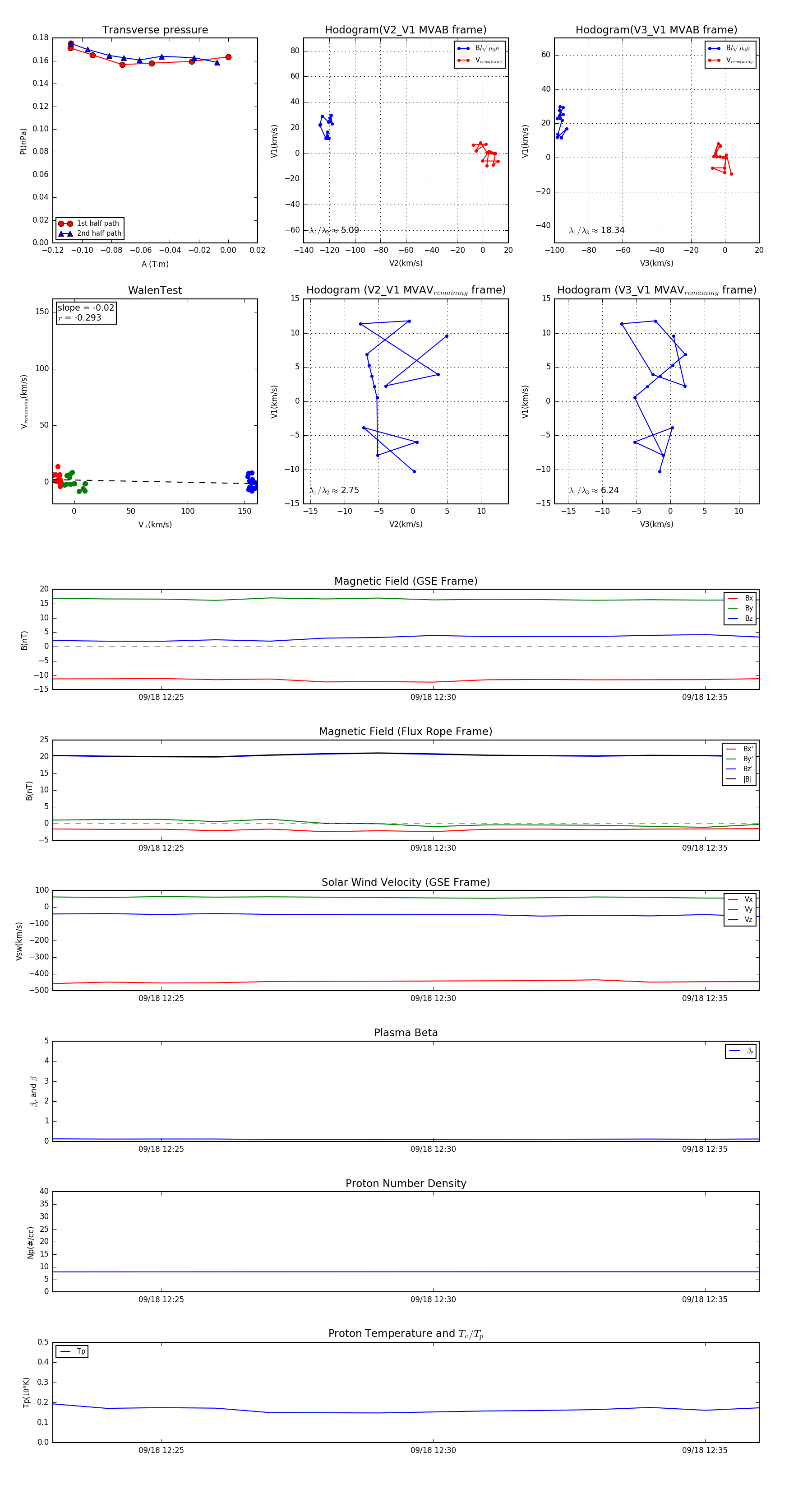
Flux Rope in 1998

Flux Rope Event 1998-09-18 12:23 ~ 1998-09-18 12:36 (14 minutes)


plot