HOME   LIST
‹–   –›

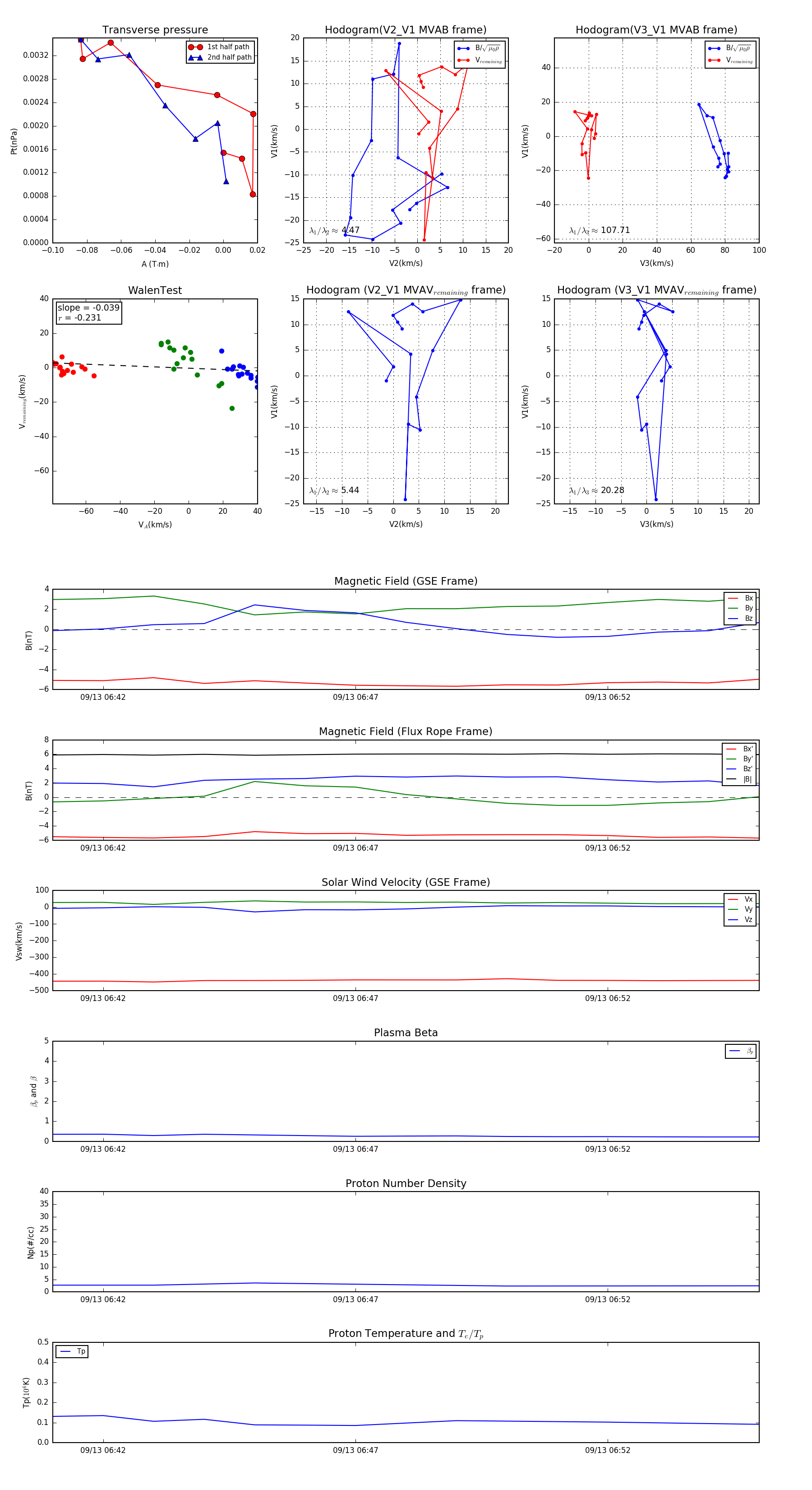
Flux Rope in 1998

Flux Rope Event 1998-09-13 06:41 ~ 1998-09-13 06:55 (15 minutes)


plot