HOME   LIST
‹–   –›

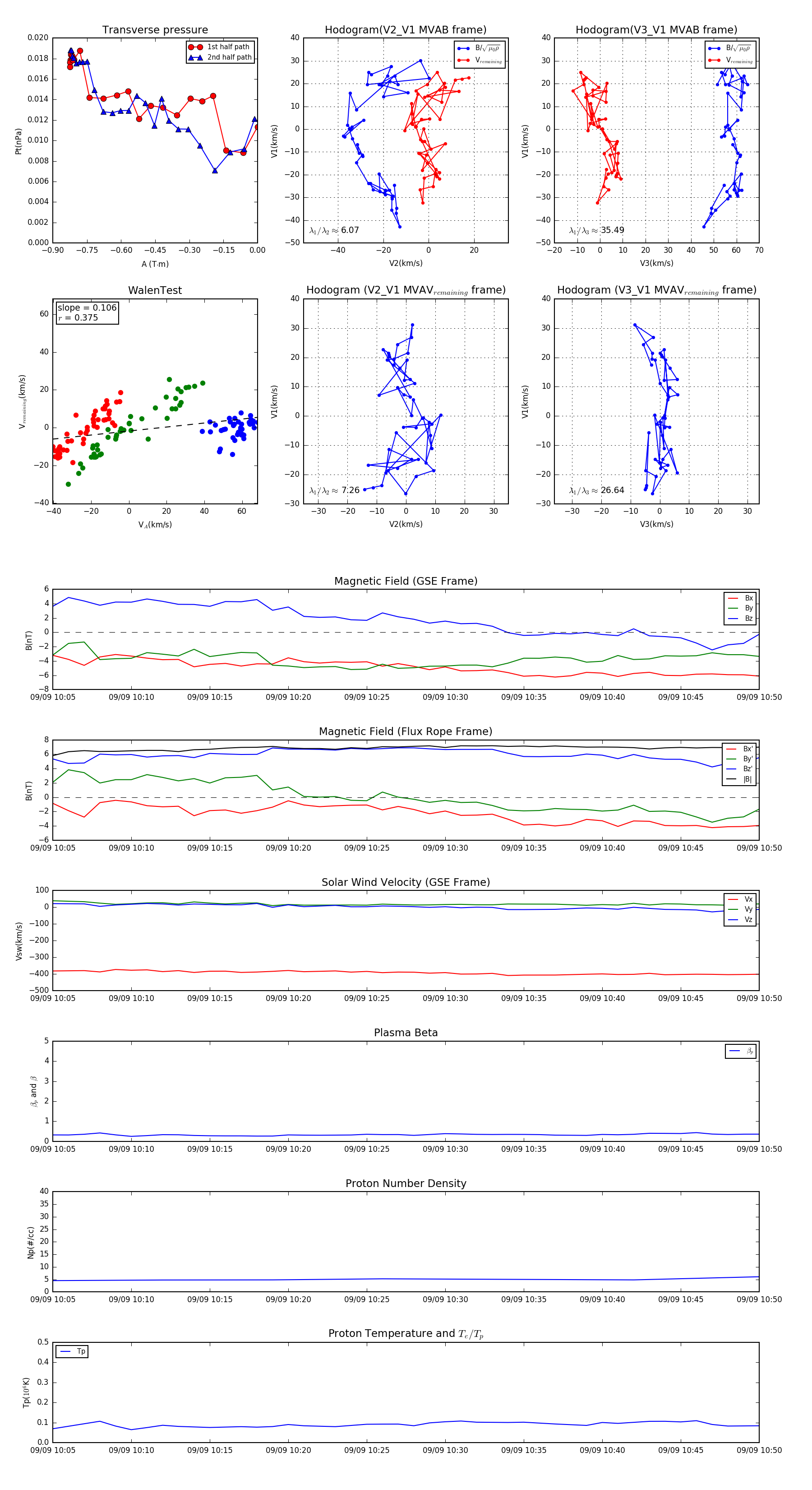
Flux Rope in 1998

Flux Rope Event 1998-09-09 10:05 ~ 1998-09-09 10:50 (46 minutes)


plot