HOME   LIST
‹–   –›

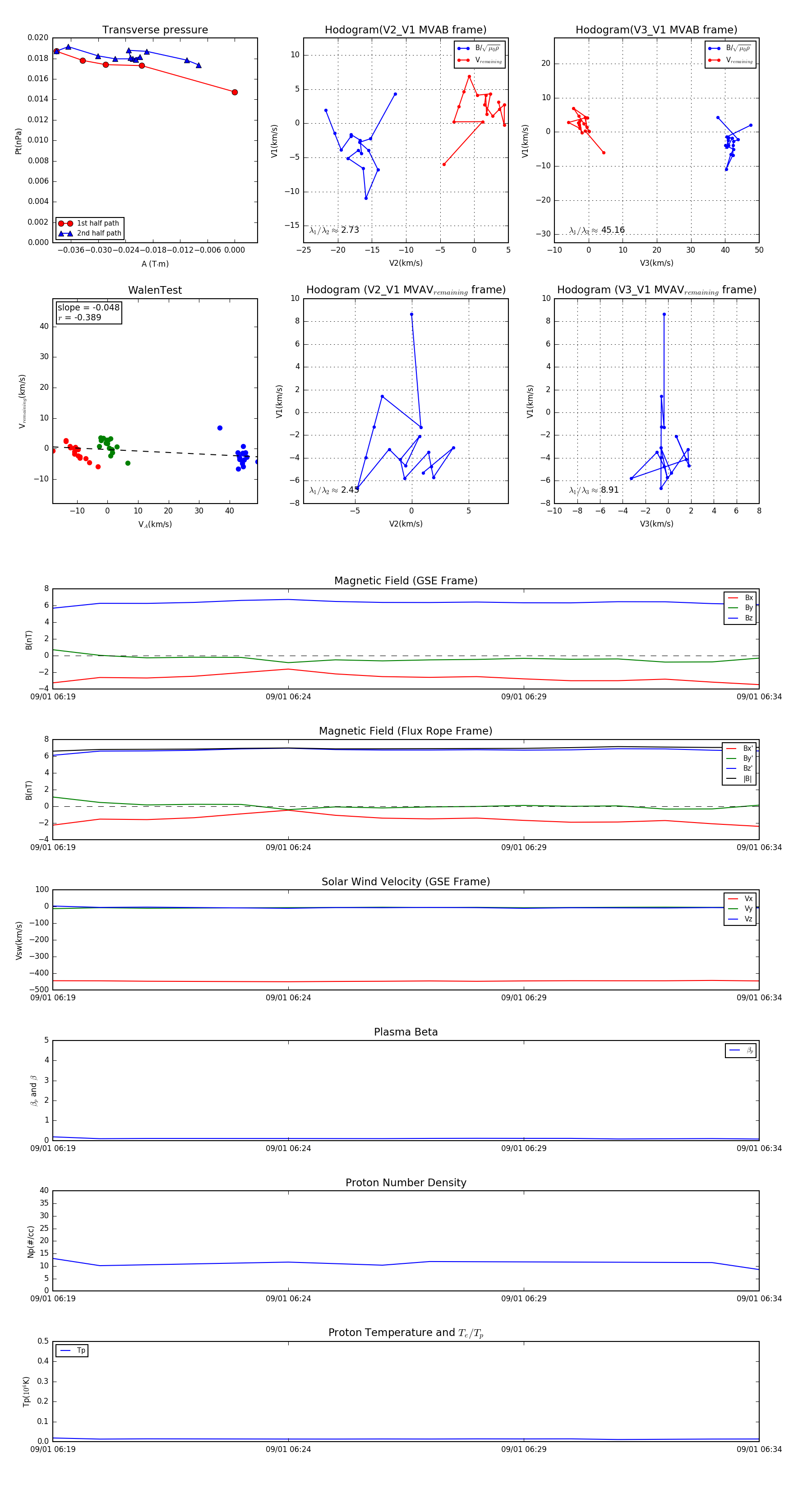
Flux Rope in 1998

Flux Rope Event 1998-09-01 06:19 ~ 1998-09-01 06:34 (16 minutes)


plot