HOME   LIST
‹–   –›

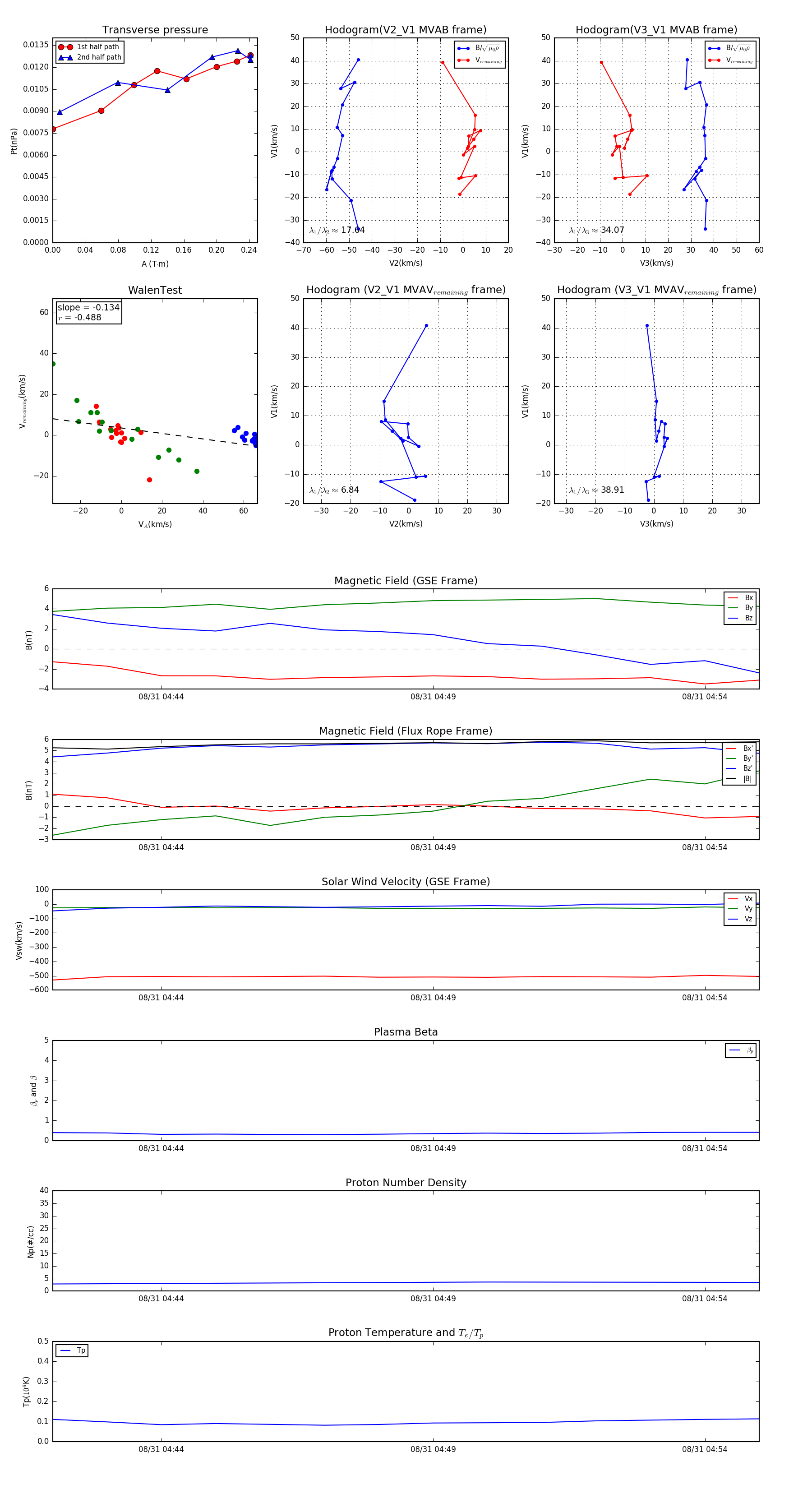
Flux Rope in 1998

Flux Rope Event 1998-08-31 04:42 ~ 1998-08-31 04:55 (14 minutes)


plot