HOME   LIST
‹–   –›

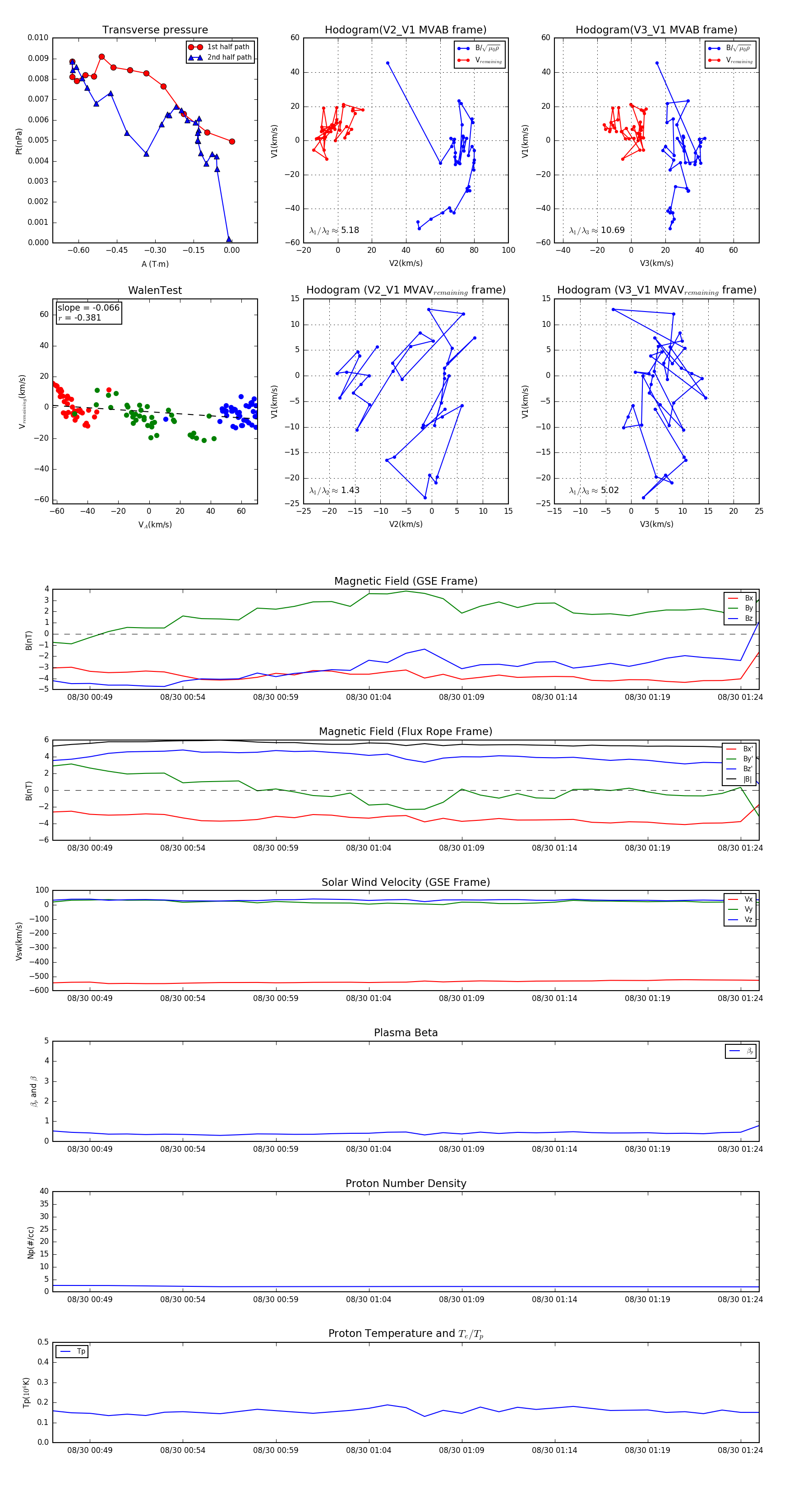
Flux Rope in 1998

Flux Rope Event 1998-08-30 00:47 ~ 1998-08-30 01:25 (39 minutes)


plot