HOME   LIST
‹–   –›

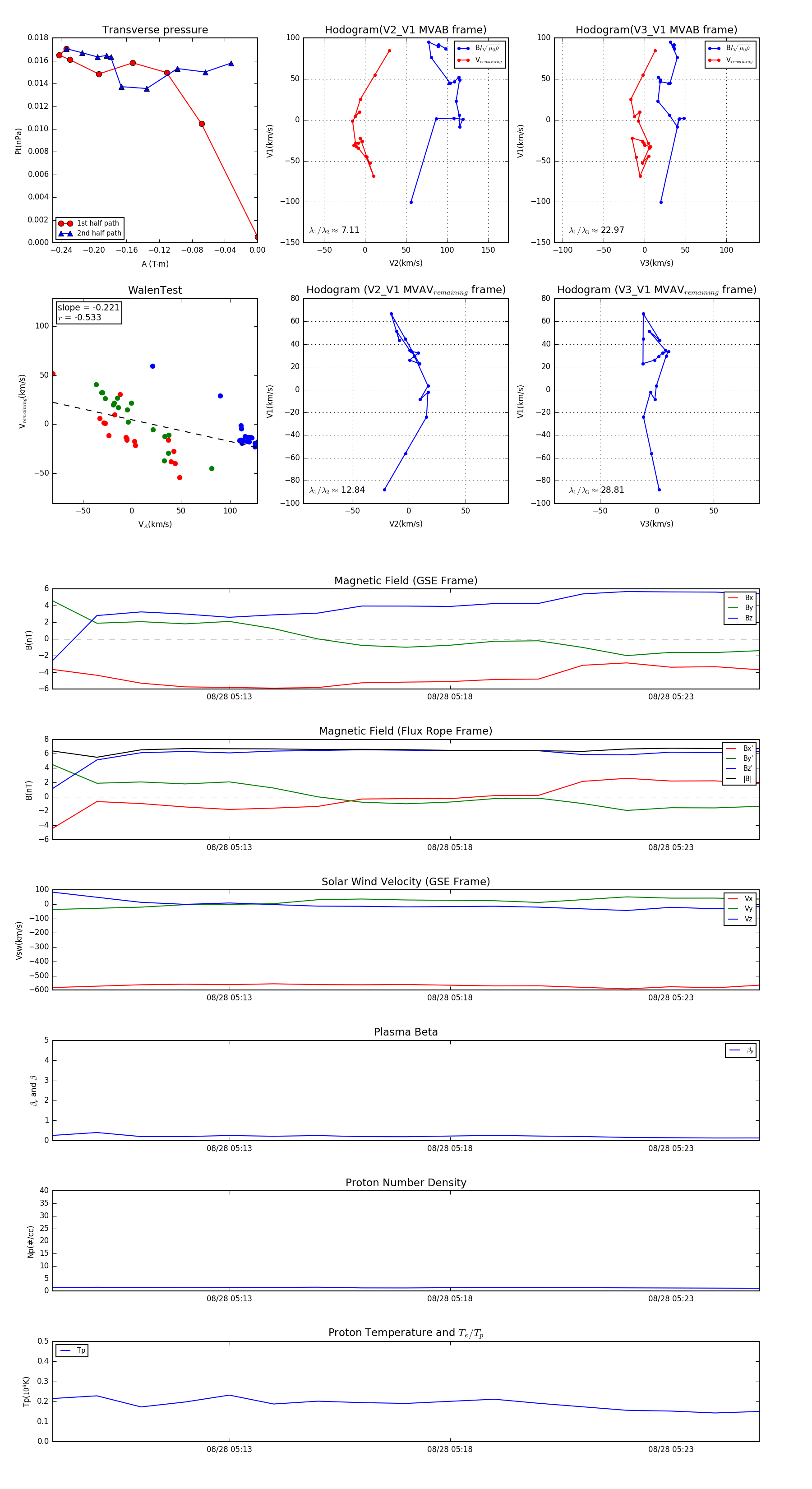
Flux Rope in 1998

Flux Rope Event 1998-08-28 05:09 ~ 1998-08-28 05:25 (17 minutes)


plot