HOME   LIST
‹–   –›

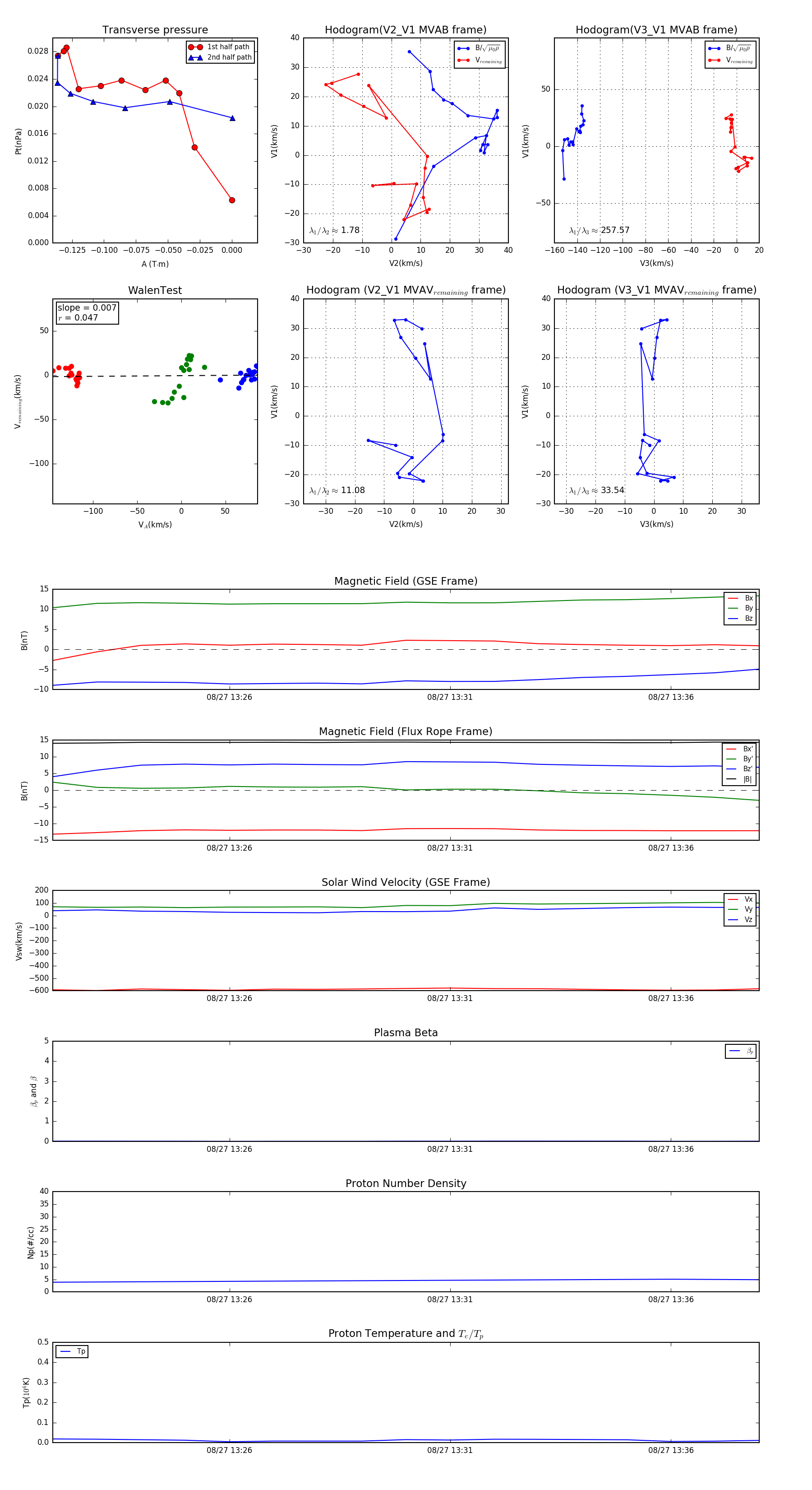
Flux Rope in 1998

Flux Rope Event 1998-08-27 13:22 ~ 1998-08-27 13:38 (17 minutes)


plot