HOME   LIST
‹–   –›

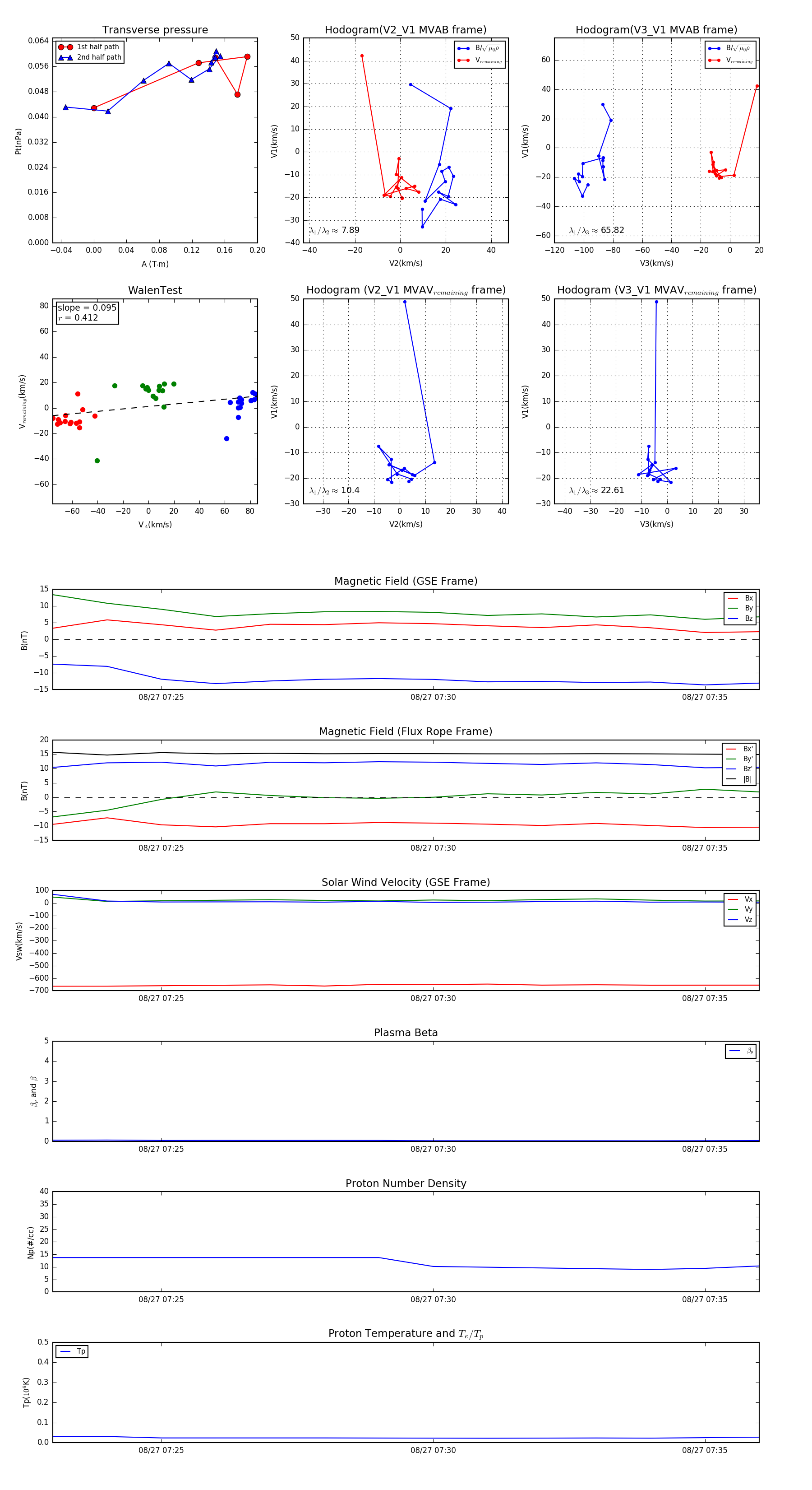
Flux Rope in 1998

Flux Rope Event 1998-08-27 07:23 ~ 1998-08-27 07:36 (14 minutes)


plot