HOME   LIST
‹–   –›

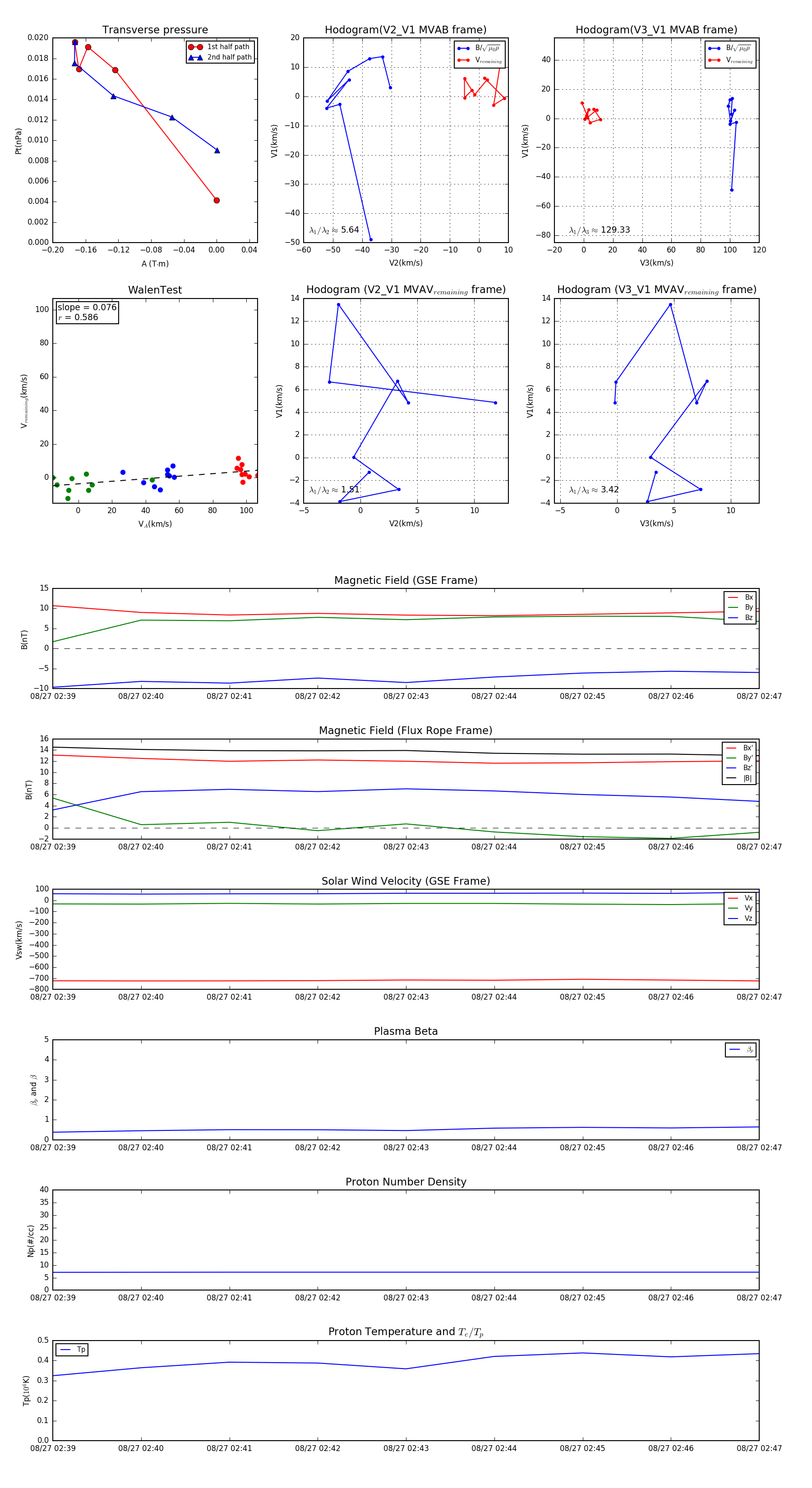
Flux Rope in 1998

Flux Rope Event 1998-08-27 02:39 ~ 1998-08-27 02:47 (9 minutes)


plot