HOME   LIST
‹–   –›

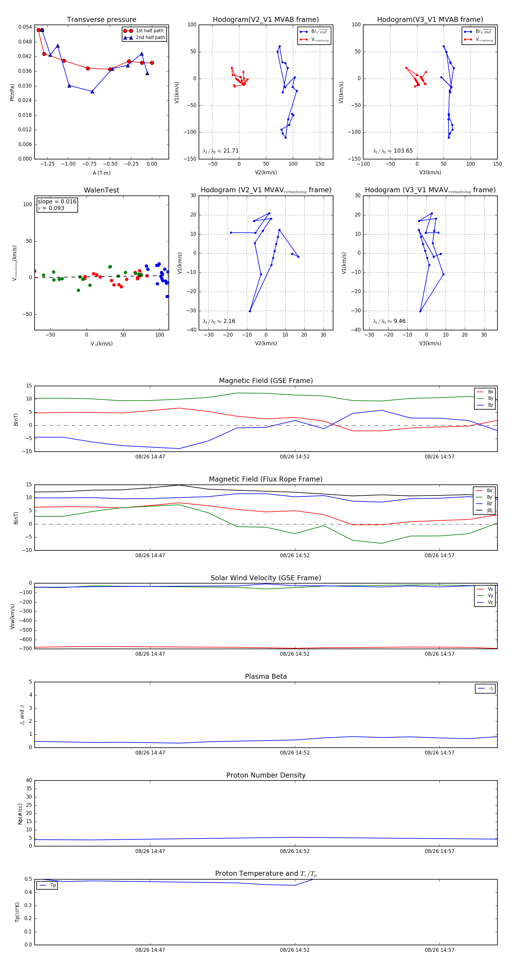
Flux Rope in 1998

Flux Rope Event 1998-08-26 14:43 ~ 1998-08-26 14:59 (17 minutes)


plot