HOME   LIST
‹–   –›

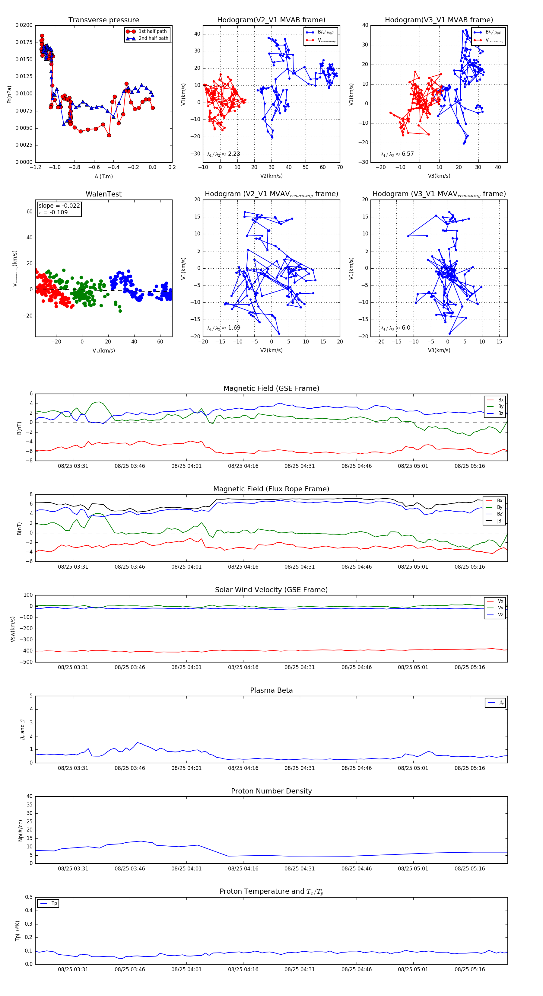
Flux Rope in 1998

Flux Rope Event 1998-08-25 03:21 ~ 1998-08-25 05:26 (126 minutes)


plot