HOME   LIST
‹–   –›

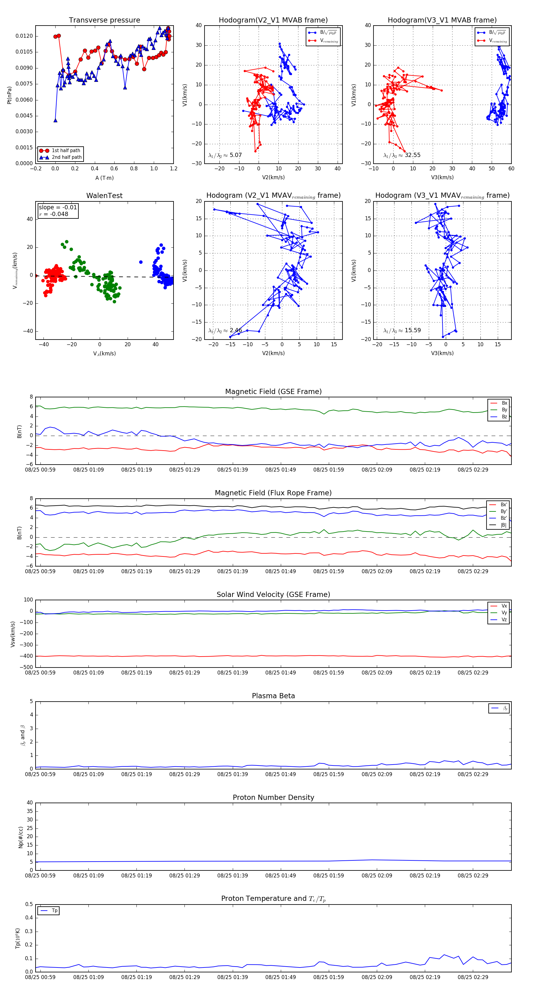
Flux Rope in 1998

Flux Rope Event 1998-08-25 00:58 ~ 1998-08-25 02:37 (100 minutes)


plot