HOME   LIST
‹–   –›

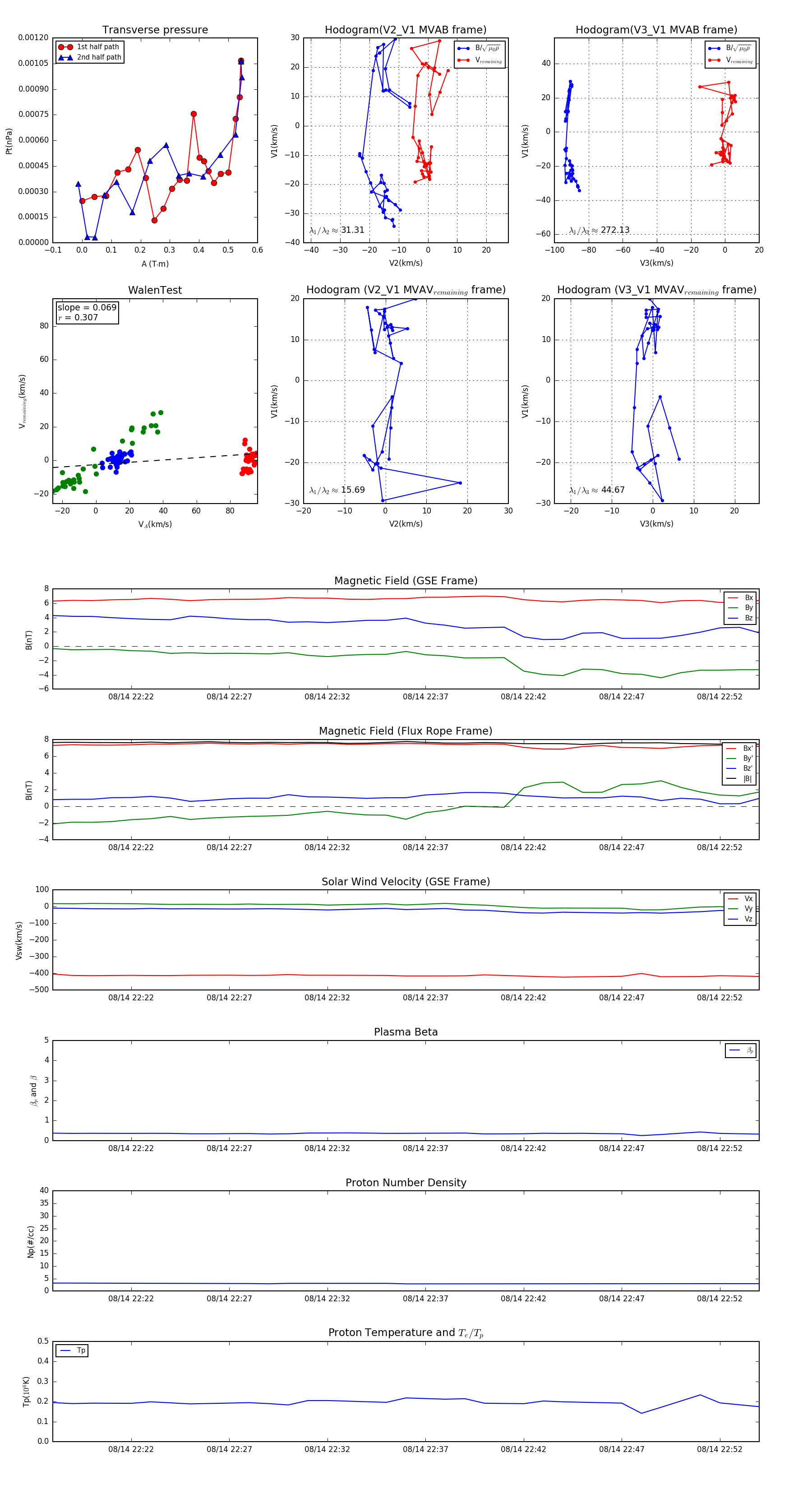
Flux Rope in 1998

Flux Rope Event 1998-08-14 22:18 ~ 1998-08-14 22:54 (37 minutes)


plot