HOME   LIST
‹–   –›

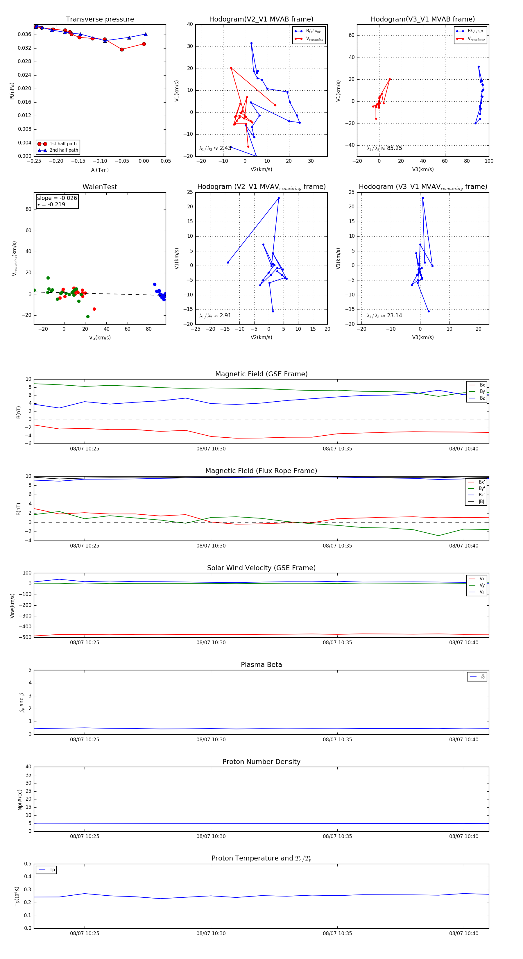
Flux Rope in 1998

Flux Rope Event 1998-08-07 10:23 ~ 1998-08-07 10:41 (19 minutes)


plot