HOME   LIST
‹–   –›

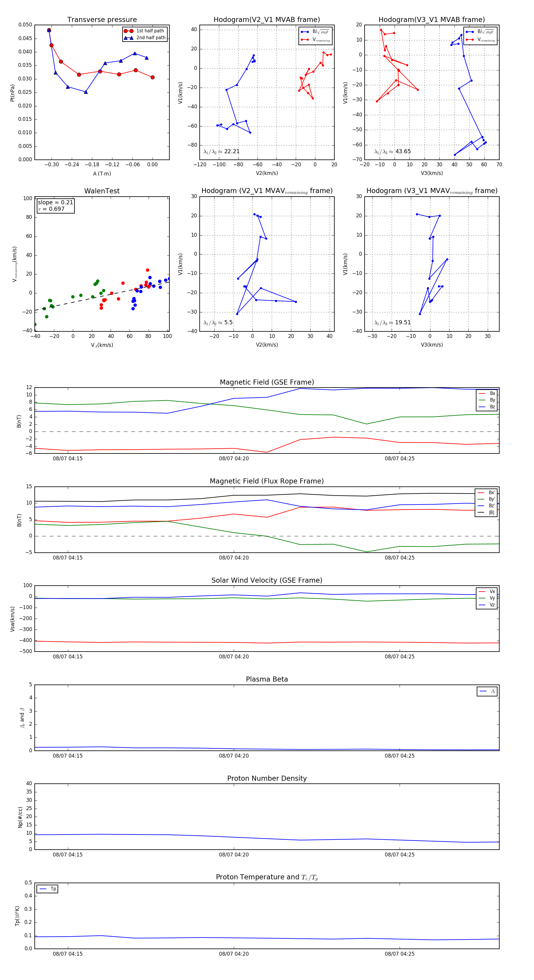
Flux Rope in 1998

Flux Rope Event 1998-08-07 04:14 ~ 1998-08-07 04:28 (15 minutes)


plot