HOME   LIST
‹–   –›

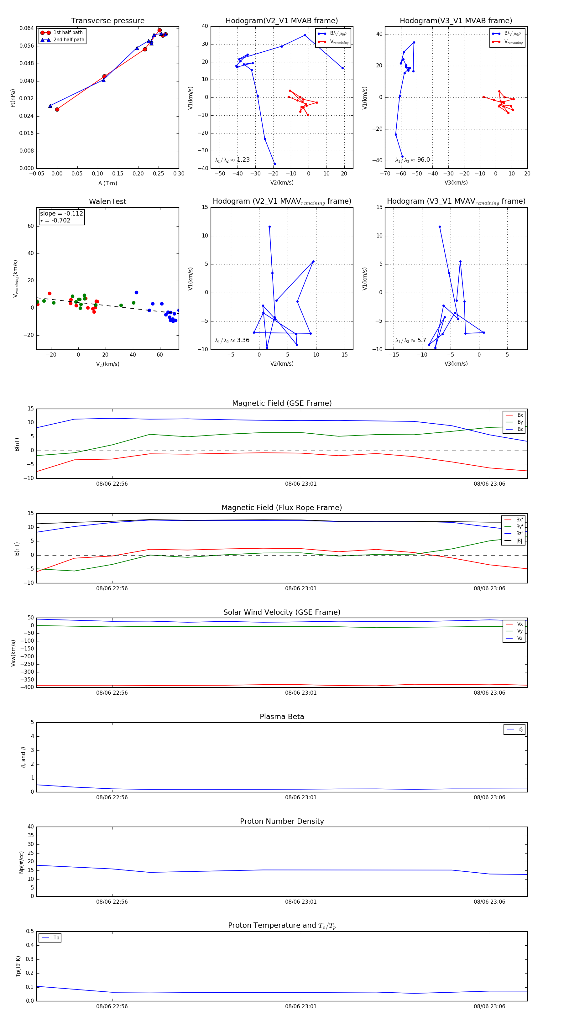
Flux Rope in 1998

Flux Rope Event 1998-08-06 22:54 ~ 1998-08-06 23:07 (14 minutes)


plot