HOME   LIST
‹–   –›

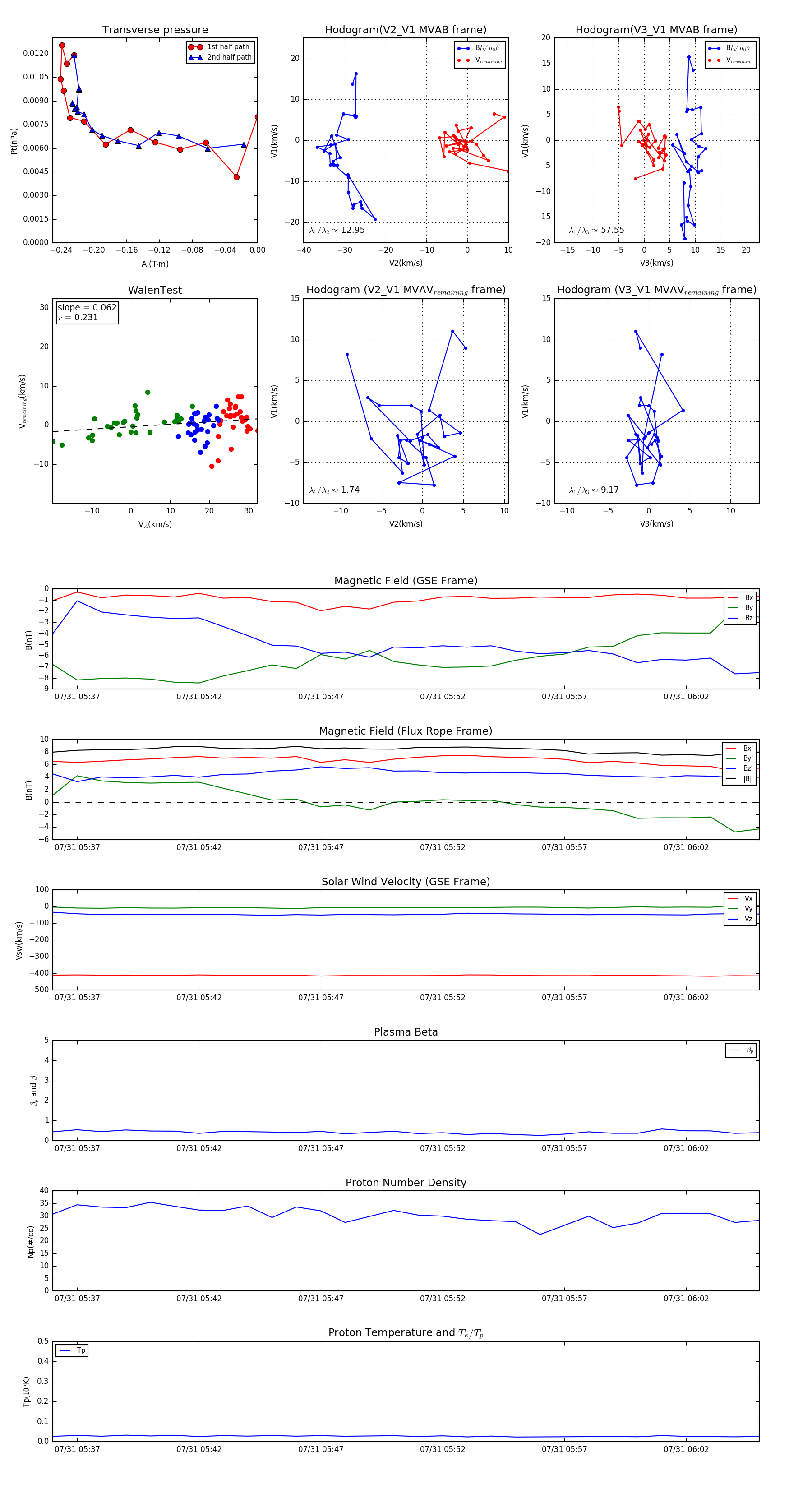
Flux Rope in 1998

Flux Rope Event 1998-07-31 05:36 ~ 1998-07-31 06:05 (30 minutes)


plot