HOME   LIST
‹–   –›

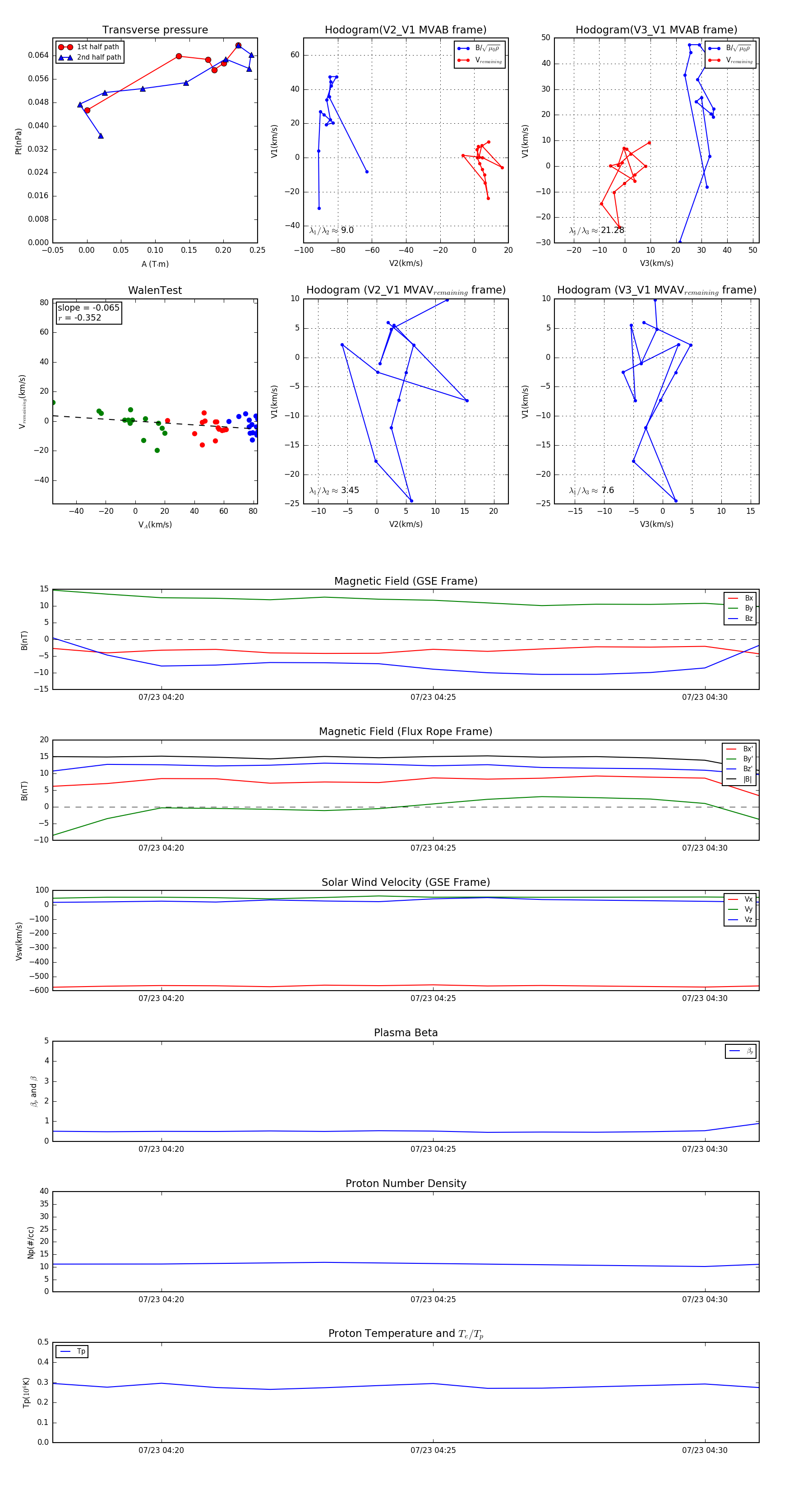
Flux Rope in 1998

Flux Rope Event 1998-07-23 04:18 ~ 1998-07-23 04:31 (14 minutes)


plot