HOME   LIST
‹–   –›

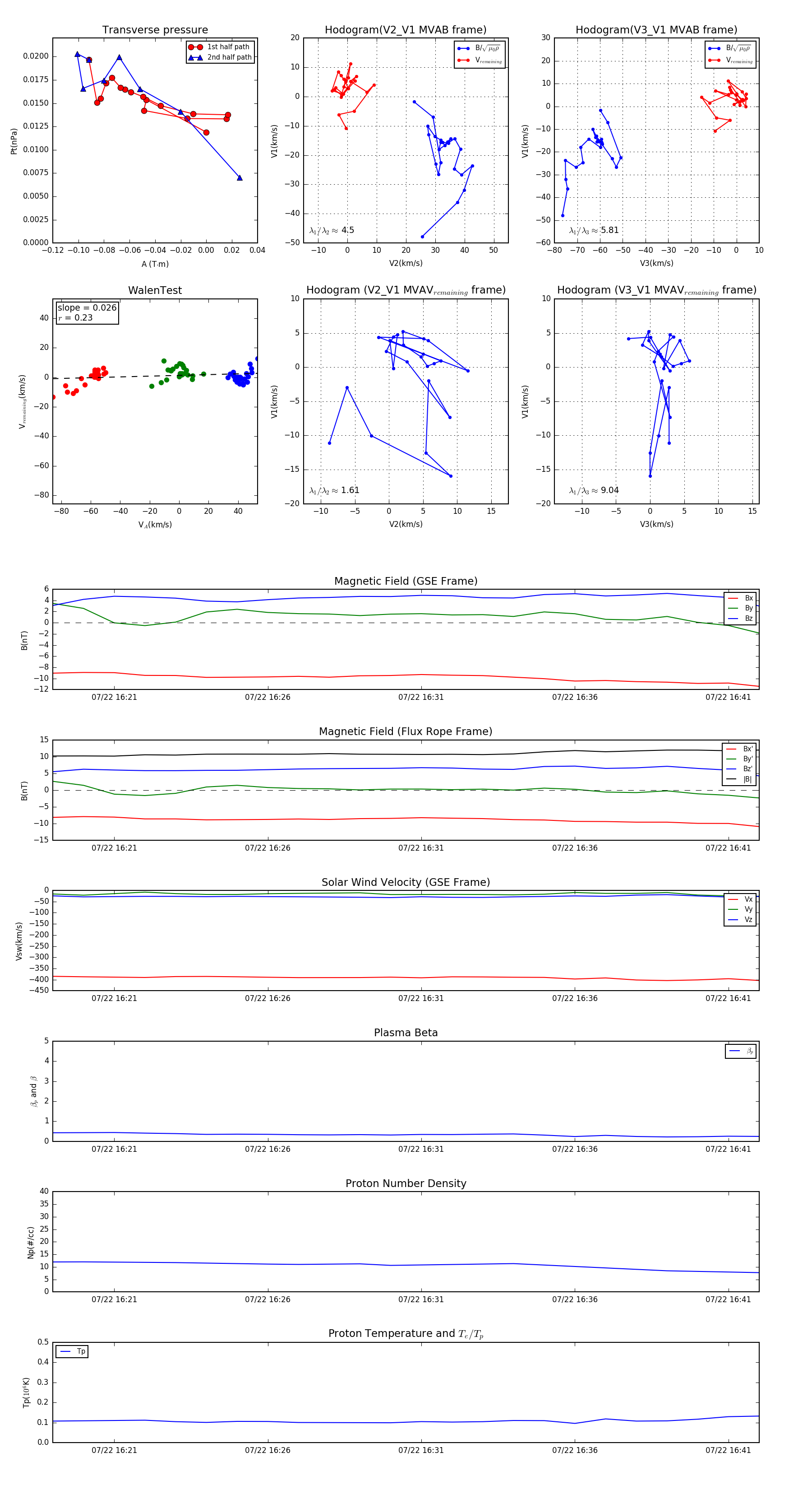
Flux Rope in 1998

Flux Rope Event 1998-07-22 16:19 ~ 1998-07-22 16:42 (24 minutes)


plot