HOME   LIST
‹–   –›

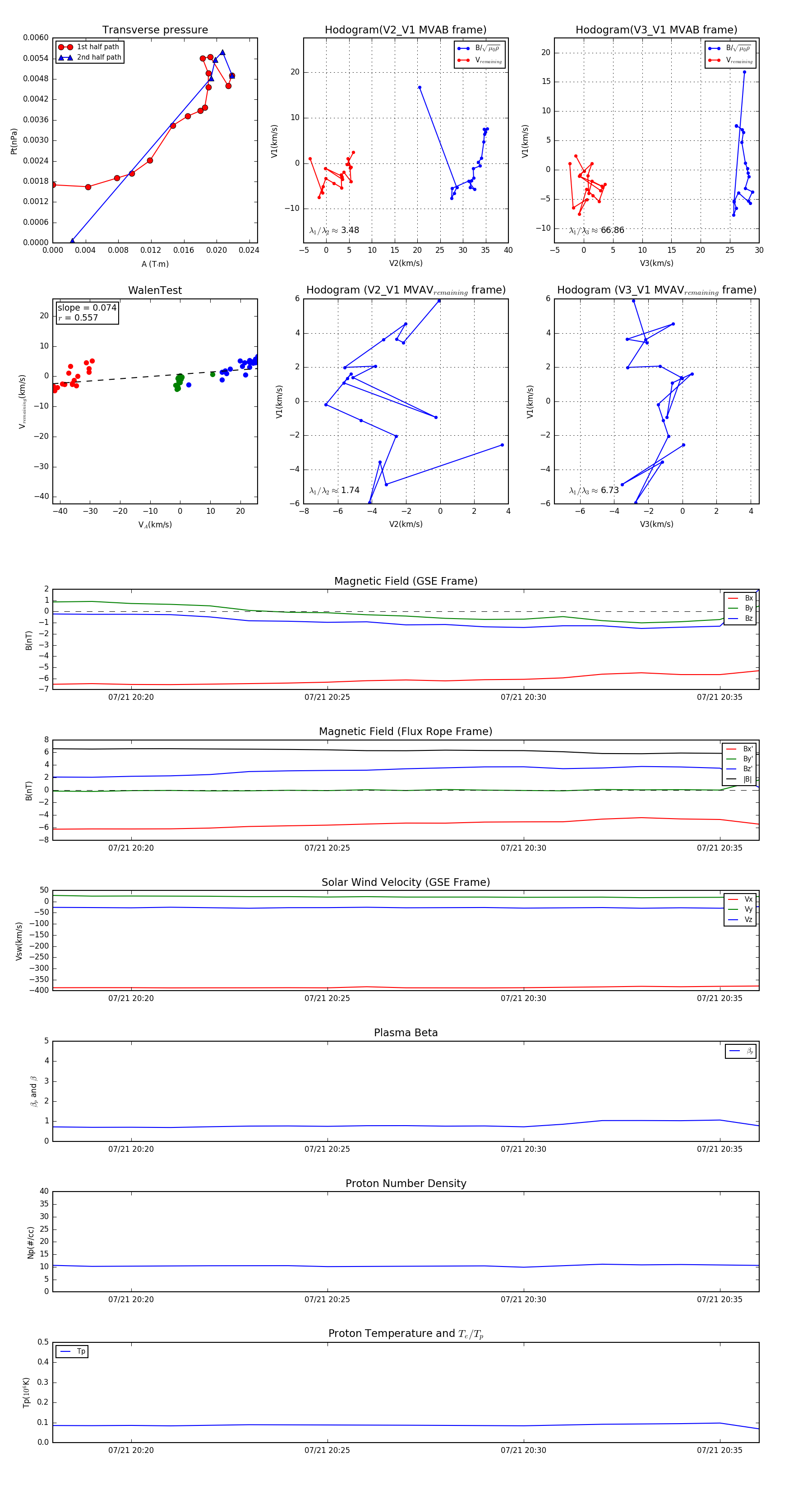
Flux Rope in 1998

Flux Rope Event 1998-07-21 20:18 ~ 1998-07-21 20:36 (19 minutes)


plot