HOME   LIST
‹–   –›

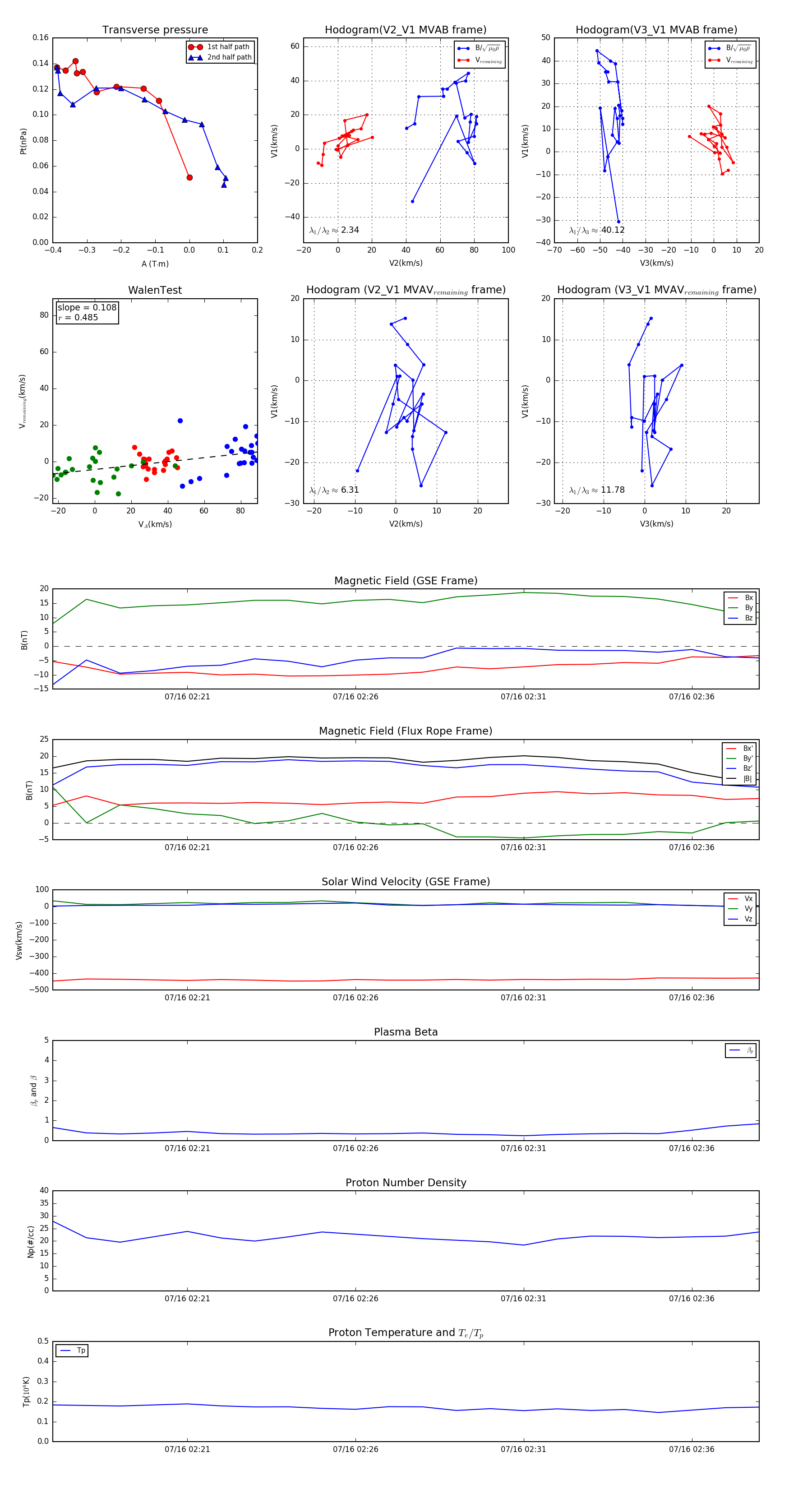
Flux Rope in 1998

Flux Rope Event 1998-07-16 02:17 ~ 1998-07-16 02:38 (22 minutes)


plot