HOME   LIST
‹–   –›

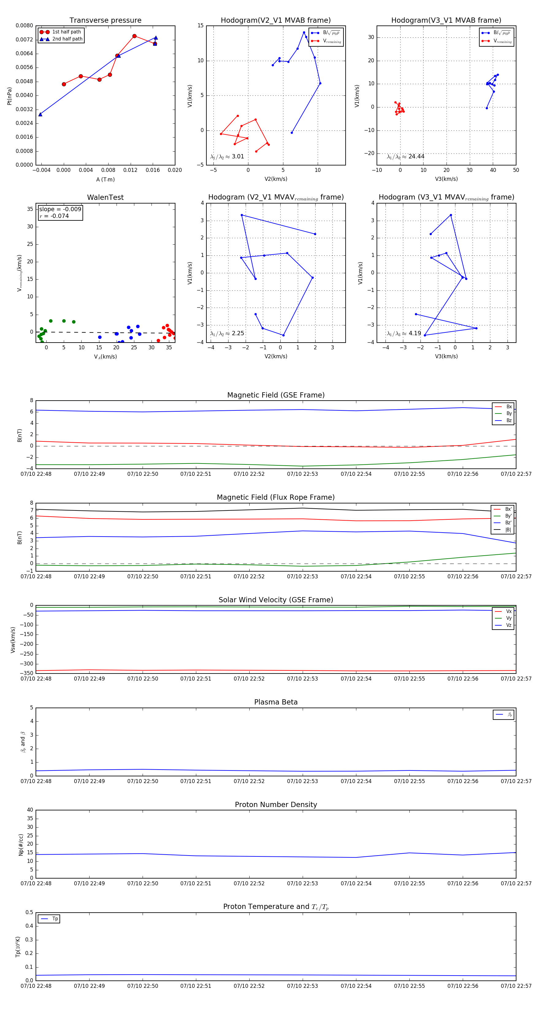
Flux Rope in 1998

Flux Rope Event 1998-07-10 22:48 ~ 1998-07-10 22:57 (10 minutes)


plot