HOME   LIST
‹–   –›

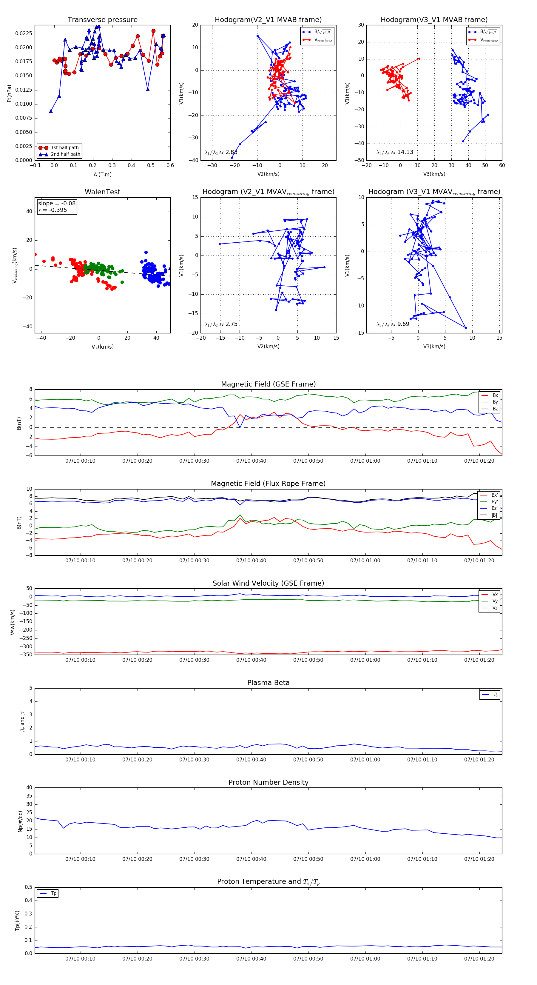
Flux Rope in 1998

Flux Rope Event 1998-07-10 00:02 ~ 1998-07-10 01:24 (83 minutes)


plot