HOME   LIST
‹–   –›

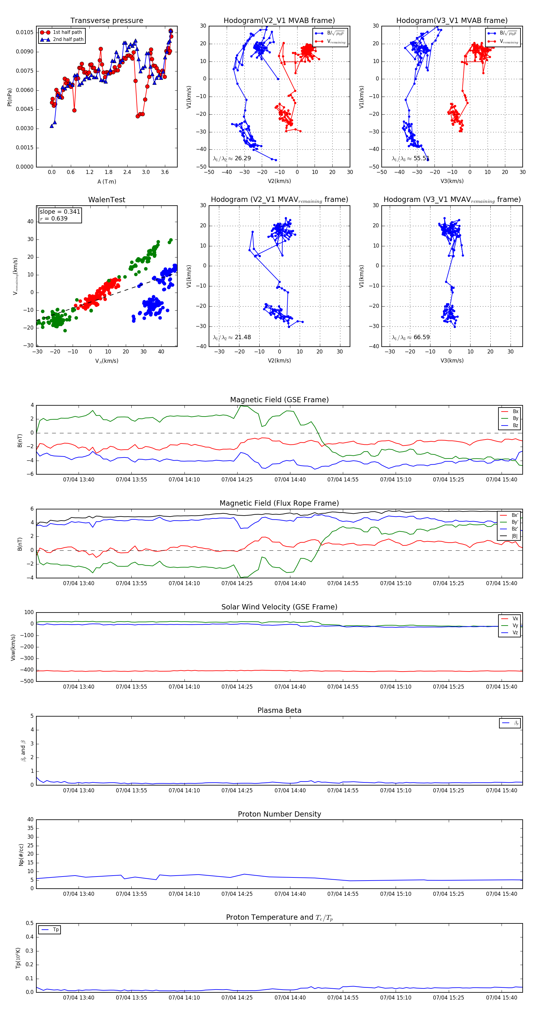
Flux Rope in 1998

Flux Rope Event 1998-07-04 13:28 ~ 1998-07-04 15:46 (139 minutes)


plot