HOME   LIST
‹–   –›

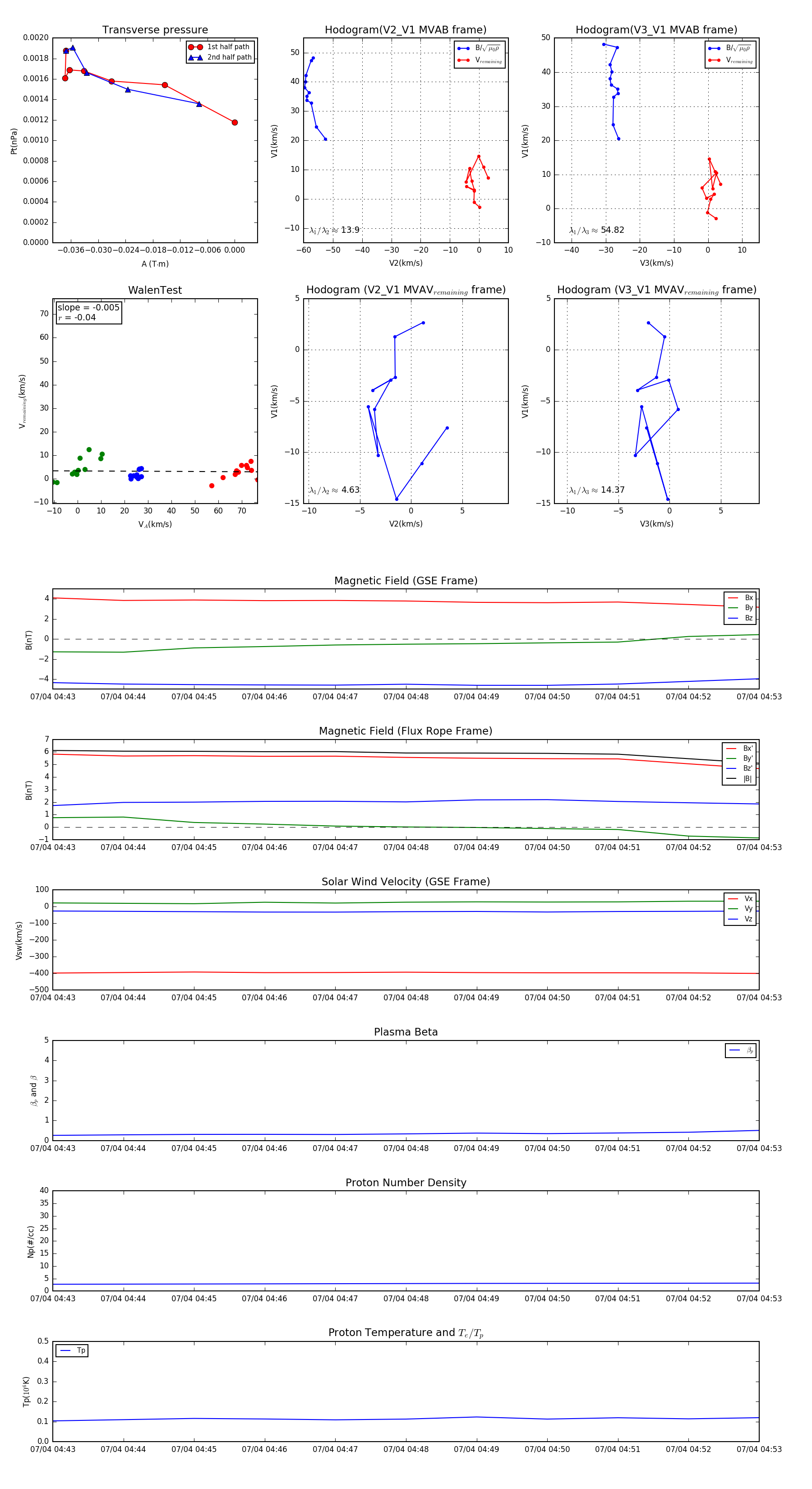
Flux Rope in 1998

Flux Rope Event 1998-07-04 04:43 ~ 1998-07-04 04:53 (11 minutes)


plot