HOME   LIST
‹–   –›

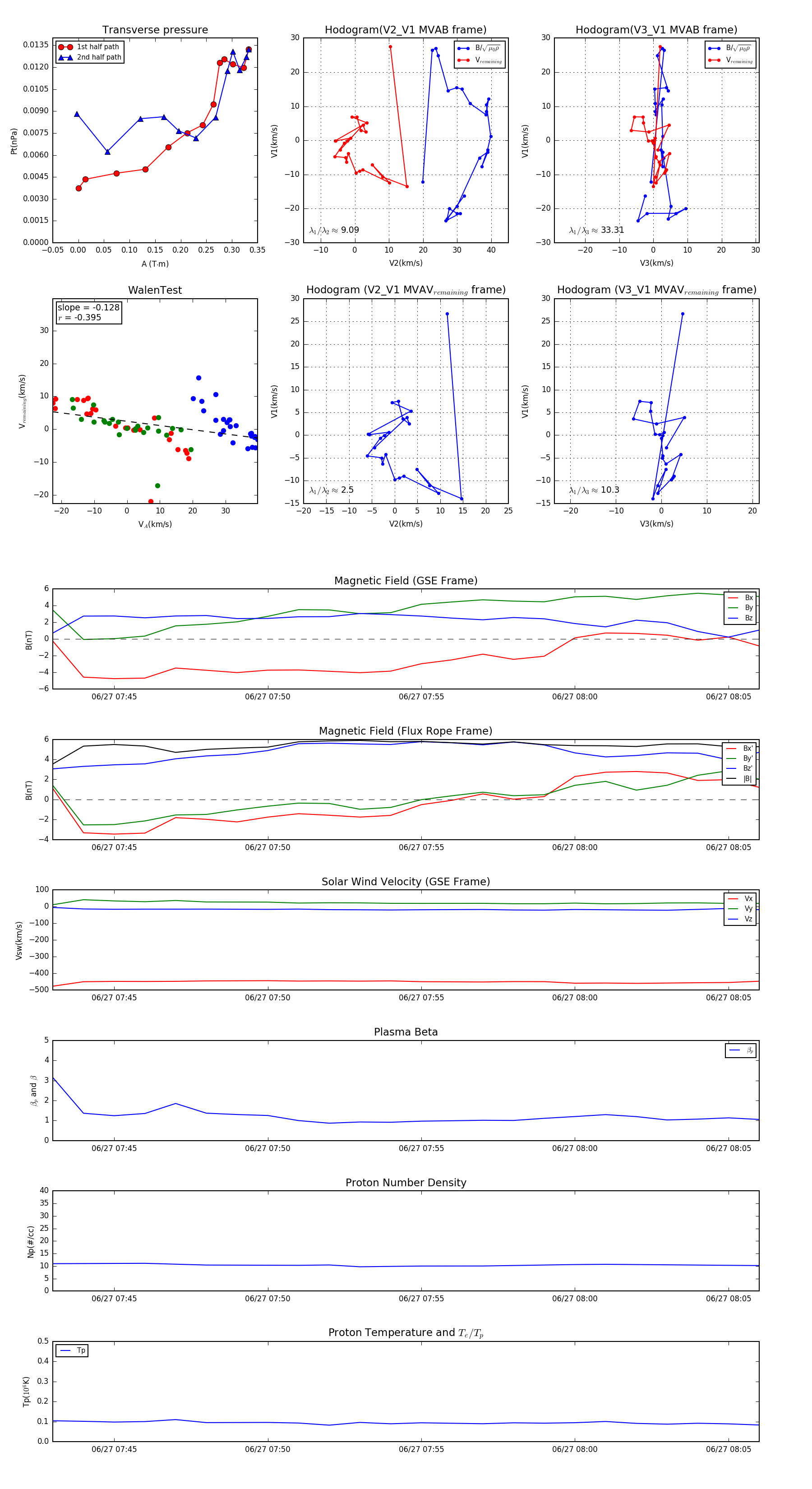
Flux Rope in 1998

Flux Rope Event 1998-06-27 07:43 ~ 1998-06-27 08:06 (24 minutes)


plot