HOME   LIST
‹–   –›

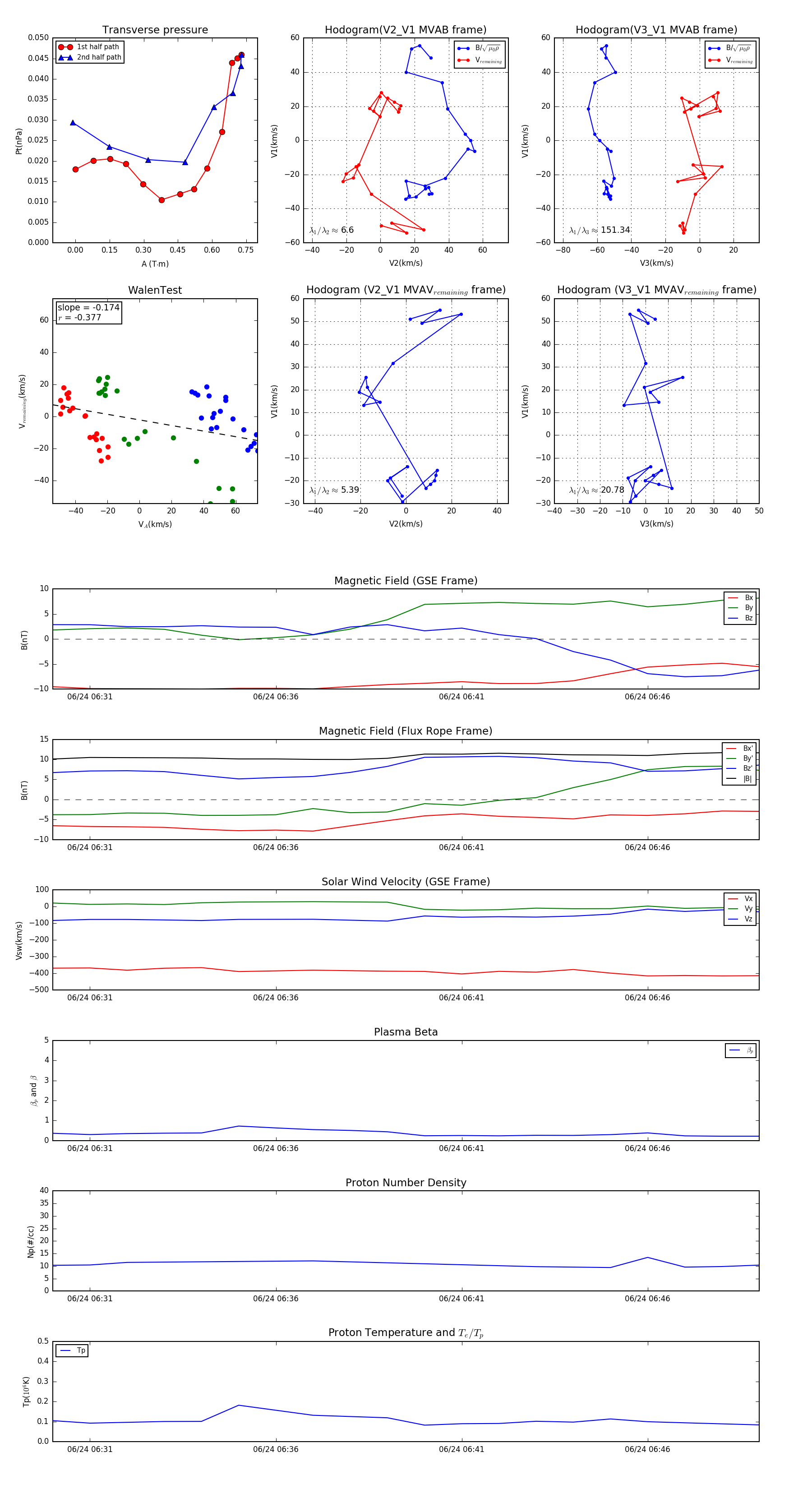
Flux Rope in 1998

Flux Rope Event 1998-06-24 06:30 ~ 1998-06-24 06:49 (20 minutes)


plot